华体app登录入口

华体app登录入口 行业资讯 政策法规 产业市场 节能技术 能源信息 宏观环境 会议会展 活动图库 资料下载 焦点专题 智囊团 企业库
政策法规  节能产业网 >> 政策法规 >> 国家政策 >> 正文
水务行业正处于市场化改革阶段 未来将呈现资源整合与跨区域发展趋势
来源:中国报告网 时间:2019/10/21 4:21:10 用手机浏览

一、行业管理体制及主要法规政策

1、行业主管部门及管理体制

目前我国水务行业的监管机构主要包括中央和地方各级住房建设与城乡规划部门、发改委、环保部门、物价管理部门、水利部门、卫生部门以及质量技术监督等多个部门。

供水行业主要监管部门为卫生部门及所属疾病预防控制中心,水务及环保部门主要对水源、取水及原水进行管理,卫生部门主要对供水出水质量进行监督管理。

污水处理行业监管部门为环保部门,同时,由于污水处理设施属于城市公共基础设施建设和水资源保护开发利用的重要内容之一,相应受国家住建部、水利部等相关主管部门的管理。

中国城镇供水排水协会是公司所处行业的自律性组织,由各城市供水、排水、节水企事业单位,地方城镇供水(排水)协会,相关科研、设计单位,大专院校及城镇供水排水设备材料生产企业和个人自愿参加组成,接受建设部、民政部的业务指导和监督管理,是全国性、行业性、非营利性的社团组织。其主要职能为协助政府主管部门制定行业法规、政策、规划、计划和有关标准,传播国内外发展技术和管理经验,促进行业管理规范、市场化改革和科技进步,从而推动国内城镇污水处理行业的发展。

水务行业作为环保行业的重要分支,中国环境保护产业协会也是该行业重要的自律性组织。中国环境保护产业协会成立于1993年(前身为1984年成立的中国环境保护工业协会),是由在中国境内登记注册的从事环境保护产业的科研、设计、生产、流通和服务单位以及中国境内从事环境保护产业的行业专家自愿组成的社会团体,是具有社团法人资格的跨地区、跨部门、跨所有制的全国性、行业性的非营利性社会组织,主管业务部门为中华人民共和国生态环境部。

2、行业法律法规

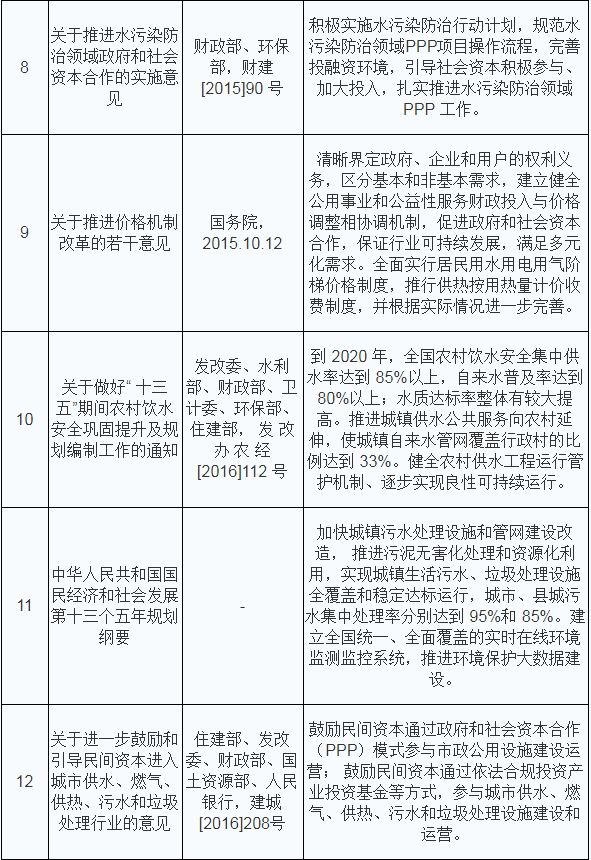
国家有关部门制定了一系列水务行业的法律、法规和政策等规范性文件,涉及运营资质、运行质量、项目建设标准、价格管理、供排水标准等诸多方面。水务行业相关的主要法律法规、政策如下:

(1)主要法律法规

(2)行业主要政策

17.png

20.png

二、行业发展情况

水务行业指由原水、供水、节水、排水、污水处理及水资源回收利用等构成的产业链,包括供水、污水设备制造、原水收集与制造、存储、输送、水的生产和销售、水的供应网管、中水回用,污水排放,污水收集与处理、污泥处理等。

QQ浏览器截图20191020162407.png

近年来,随着社会的持续发展和环境保护意识的不断增强,水务行业已成为社会进步和经济发展的重要基础性行业。随着市政公用事业的逐步放开,我国水务行业正经历由政府高度垄断到逐渐开放向市场化过渡阶段。

为推动行业健康发展,近年来国家出台相关政策鼓励社会资本参与水务项目建设投资,2017年7月,国家财政部、环保部等四部委联合印发《关于政府参与的污水、垃圾处理项目全面实施PPP模式的通知》,强调政府参与的新建污水、垃圾处理项目全面实施PPP模式,明确了部分开展PPP模式强制试点,市场范围拓展到农村环境治理、固废处理等领域。

在政策支持和市场驱动下社会资本多以PPP模式积极参与水务项目投资,一定程度缓解了政府支出压力。伴随经济发达的一线城市水务行业进入成熟期,对水利基础设施需求增长放缓,相关配套设施较不健全的县级市及乡镇地区成为主要涉水项目落地区域。

QQ浏览器截图20191020162450.png

三、市场竞争格局

目前我国水务行业正处于市场化改革阶段,水务行业具有企业数量众多、规模化不足、区域保护格局明显、行业集中度较低等特点。预计,随着我国环保产业的快速发展,市场规模将在相当长的时期内不断扩大,水务行业市场化服务需求将逐步突出,行业将呈现资源整合与跨区域发展的趋势。

QQ浏览器截图20191020162525.png


分享到:
华体app登录入口相关的文章 iTAG:
没有华体app登录入口相关的文章
频道推荐
服务中心
微信公众号

CESI
关于本站
版权声明
广告投放
网站帮助
联系我们
网站服务
会员服务
最新项目
资金服务
园区招商
展会合作
节能产业网是以互联网+节能为核心构建的线上线下相结合的一站式节能服务平台。
©2007-2019 CHINA-ESI.COM
鄂ICP备19009381号-2
节能QQ群:39847109
顶部微信二维码底部
扫描二维码关注官方公众微信