华体app登录入口

华体app登录入口 行业资讯 政策法规 产业市场 节能技术 能源信息 宏观环境 会议会展 活动图库 资料下载 焦点专题 智囊团 企业库
政策法规  节能产业网 >> 政策法规 >> 国家政策 >> 正文
国家能源局在自由贸易试验区开展“证照分离”改革全覆盖试点实施方案
来源:国家能源局 时间:2019/12/2 7:26:34 用手机浏览

贯彻落实《国务院关于在自由贸易试验区开展“证照分离”改革全覆盖试点的通知》(国发〔2019〕25号)精神,有效降低企业制度性交易成本,优化营商环境,激发市场活力和社会创造力,按照国务院在全国各自由贸易试验区对所有涉企经营许可事项实行清单管理的要求,结合清单中涉及的电力业务许可、承装(修、试)电力设施许可工作实际,国家能源局综合司印发《国家能源局在自由贸易试验区开展“证照分离”改革全覆盖试点实施方案》。


自2019年12月1日起,在上海、广东、天津、福建、辽宁、浙江、河南、湖北、重庆、四川、陕西、海南、山东、江苏、广西、河北、云南、黑龙江等自由贸易试验区,对电力业务许可、承装(修、试)电力设施许可事项按照“优化审批服务”改革方式实施“证照分离”改革全覆盖试点。


国能综通资质〔2019〕81号

国家能源局综合司关于印发《国家能源局在自由贸易试验区开展“证照分离”改革全覆盖试点实施方案》的通知


各派出能源监管机构:

为贯彻落实《国务院关于在自由贸易试验区开展“证照分离”改革全覆盖试点的通知》(国发〔2019〕25号)精神,持续深化“放管服”改革,优化营商环境,现印发《国家能源局在自由贸易试验区开展“证照分离”改革全覆盖试点实施方案》,请认真组织实施。

国家能源局综合司

2019年11月26日


国家能源局在自由贸易试验区开展“证照分离”改革全覆盖试点实施方案

为贯彻落实《国务院关于在自由贸易试验区开展“证照分离”改革全覆盖试点的通知》(国发〔2019〕25号)精神,有效降低企业制度性交易成本,优化营商环境,激发市场活力和社会创造力,按照国务院在全国各自由贸易试验区对所有涉企经营许可事项实行清单管理的要求,结合清单中涉及的电力业务许可、承装(修、试)电力设施许可工作实际,制定本实施方案。


一、总体要求

(一)指导思想

以习近平新时代中国特色社会主义思想为指导,全面贯彻党的十九大和十九届二中、三中、四中全会精神,按照党中央、国务院决策部署,持续深化“放管服”改革,深入落实“证照分离”改革要求,全面优化审批服务,压减审批要件,压缩审批时限,减少审批环节,提高审批效率,降低办事成本,优化营商环境,激发市场主体活力,创新和加强事中事后监管,推动能源高质量发展。


(二)试点范围

自2019年12月1日起,在上海、广东、天津、福建、辽宁、浙江、河南、湖北、重庆、四川、陕西、海南、山东、江苏、广西、河北、云南、黑龙江等自由贸易试验区,对电力业务许可、承装(修、试)电力设施许可事项按照“优化审批服务”改革方式实施“证照分离”改革全覆盖试点,为在全国实现“证照分离”改革全覆盖形成可复制可推广的制度创新成果。


各派出能源监管机构可以参照此方案在上述试点范围外其他有条件的地区开展“证照分离”改革全覆盖试点。


二、工作任务

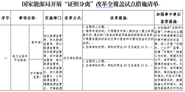
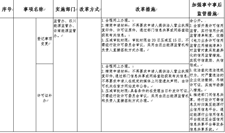
严格执行国务院涉企经营许可事项清单管理制度,按照“证照分离”改革全覆盖试点要求,采取“优化审批服务”改革方式,对许可事项逐项细化改革措施(措施清单见附件),试点范围内派出能源监管机构按照要求开展“证照分离”改革全覆盖试点工作。


(一)全程网上办理

深入推进行政许可标准化,按照《电力业务行政许可 承装(修、试)电力设施行政许可流程规范》《电力业务行政许可 承装(修、试)电力设施行政许可服务规范》《电力业务行政许可 承装(修、试)电力设施行政许可受理场所管理办法》及《电力业务行政许可 承装(修、试)电力设施行政许可工作监督检查评价办法》等四个标准化文件要求,实现电力业务许可证、承装(修、试)电力设施许可证新申请、变更、延续的申请、审批全程网上办理,并在网上公布审批程序、受理条件、办理标准,公开办理进度,公示审批结果,实现许可事项办理“一网通办”“一次不用跑”或“最多跑一次”。


(二)精简许可条件和申请材料

1.进一步精简许可条件。取消承装(修、试)电力设施许可证申请条件中对“经营场所”面积的要求,取消对“持特种作业操作证(电工)人员”中特种电工(电力电缆作业、继电保护作业、电气试验作业)数量的要求。


2.简化许可申请材料。电力业务许可证办理不再要求申请人提供法人营业执照复印件,由许可机关通过部门信息共享或网络查验获取有关信息,不再要求申请人提供财务状况审计报告和对营运资金状况的说明等证明材料;承装(修、试)电力设施许可证办理不再要求提供法人营业执照、注册建造师证书复印件等证明材料,由许可机关通过部门信息共享或网络查验获取有关信息;许可证补办不再要求申请人在规定的媒体上刊登遗失声明,由许可机关在官方网站发布公告。


(三)压减审批时限

压减许可证新申请审批时限,将审批时限由20日压减为15日;压减变更、有效期延续审批时限,将电力业务许可证许可事项、登记事项变更审批时限由20日压减至15日;承装(修、试)电力设施许可证许可事项变更审批时限由20日压减至15日,有效期延续审批时限由20日压减至10日,登记事项变更审批时限由15日压减至10日;大力压减许可证补办审批时限,具备条件的在受理当日补发许可证。优化许可流程,登记事项变更、许可证补办不需经行政许可委员会审议,采用由派出能源监管机构负责人直接签批方式办理,提高审批效率,确保在规定时限内完成审查、批准工作。


(四)加强事中事后监管

1.加快推进“互联网+监管”,对持证企业遵守许可制度等情况实行事中事后动态监管。深入开展“双随机、一公开”监管,完善“双随机”抽查工作机制,根据风险水平、信用等级,合理确定抽查比例。风险水平低、信用等级高的,降低抽查比例和频次;风险水平高、信用等级低的,提高抽查比例和频次,抽查检查结果及时向社会公开。


2.健全以信用为基础的新型监管机制,按照“依法依规、分类有序、标准统一、协同共治”的原则全面开展许可信用监管,实行信用分类监管清单制度,依据《电力业务许可信用监管应用措施清单》《承装(修、试)电力设施许可信用监管应用措施清单》,按照信用良好、守信、失信、严重失信四个信用分类标识,对监管对象采取差异化的信用监管措施,实现守信激励、失信惩戒。依托信用能源网站、能源行业信用信息平台,探索利用大数据分析、信用告知预警等新型监管手段,提升监管科技化水平,推进部门间信息共享应用,对失信主体开展联合惩戒。


3.增强监管威慑力,依法查处违法违规行为,对严重违法的企业依法撤销、吊销许可证,实施市场禁入措施。


(五)推进信息归集共享

派出能源监管机构要将行政许可等信息及时归集至能源行业信用信息平台,通过能源行业信用信息平台将信息报送至全国信用信息共享平台等政务信息共享系统,实现政府信息集中共享。


三、切实抓好改革政策落实

(一)加强组织领导

国家能源局资质中心牵头协调推进电力业务许可、承装(修、试)电力设施许可“证照分离”改革全覆盖试点工作,加强对“证照分离”改革全覆盖试点工作的督促落实,派出能源监管机构要健全工作机制,强化责任分工,明确责任主体,扎实推进改革。


(二)细化配套措施

试点范围内的派出能源监管机构要把握好时间节点,按照实施方案要求,对照改革措施,针对自由贸易试验区企业,尽快完成对许可办事平台、审批程序以及许可申请表、办理指南等许可办理环节、要素的修改完善,做好对许可办理工作人员的业务培训,确保“证照分离”改革全覆盖试点按期开展,改革举措落地。


(三)狠抓工作落实

密切跟踪改革试点进展,总结评估试点情况,及时完善政策举措,健全激励约束机制和容错纠错机制,充分调动改革的积极性和主动性,以钉钉子精神全面抓好改革任务落实,不断提升企业获得感。派出能源监管机构要做好改革政策的宣传解读,扩大政策知晓度,营造有利于改革的良好氛围,发现和推广典型经验,确保试点取得预期成效。


改革实施中的重大问题,派出能源监管机构要及时向国家能源局资质中心报告。


附件:国家能源局开展“证照分离”改革全覆盖试点措施清单


分享到:
华体app登录入口相关的文章 iTAG:
没有华体app登录入口相关的文章
频道推荐
服务中心
微信公众号

CESI
关于本站
版权声明
广告投放
网站帮助
联系我们
网站服务
会员服务
最新项目
资金服务
园区招商
展会合作
节能产业网是以互联网+节能为核心构建的线上线下相结合的一站式节能服务平台。
©2007-2019 CHINA-ESI.COM
鄂ICP备19009381号-2
节能QQ群:39847109
顶部微信二维码底部
扫描二维码关注官方公众微信