华体app登录入口

华体app登录入口 行业资讯 政策法规 产业市场 节能技术 能源信息 宏观环境 会议会展 活动图库 资料下载 焦点专题 智囊团 企业库
宏观环境  节能产业网 >> 宏观环境 >> 商业资讯 >> 正文
NMN股市火热,再生密码意欲提前开启IPO计划
来源:节能产业网 时间:2020/8/11 14:26:03 用手机浏览

近段时间,我国国内股市长期保持着暴涨情势,NMN在内牛市行情一片大好,成交额连续达到上万亿元高位,大健康行业过去十年复合增速9.5%,A股“长寿药”NMN概念板块自爆红之后,更是呈破竹之势,节节升高,相关生产公司市值更是在短短几天增长了上百亿。

A股“长寿药”NMN题材火爆,居然还有人不知道它是什么?

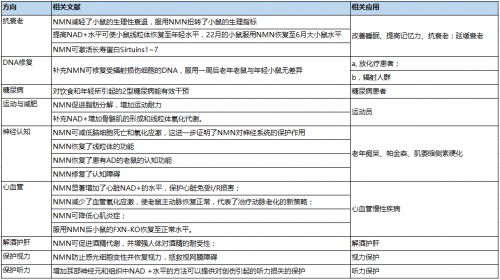
NMN全称烟酰胺单核苷酸,是一种食品补充剂,属于人体内源物质,也富含在毛豆、番茄等水果蔬菜中。LIFE PASSWORD再生密码等品牌NMN具有极好的延缓衰老、预防心血管等老年疾病、提高免疫力等功效。

烟酰胺单核苷酸(NMN)功效

“续命神药”的吸引力及发展前景使得众多大佬投入重金进行深入研发,李嘉诚更是斥资2500万美元重金投资该产业,随着NMN行业黑马LIFE PASSWORD再生密码上市并展现出新兴代NMN产品巨大优势的亮眼表现,愈多资本巨鳄纷纷加重大健康产业下NMN领域的投资。

NMN黑马再生密码成长性巨大!将开启IPO计划?

随着“长寿药”概念的兴起,NMN作为无任何副作用的一种“抗衰食品”已经处于行业风口,据了解,LIFE PASSWORD再生密码NMN采用线上线下双通道的方式快速占据市场,超高的性价比与独特的产品技术成为其最大的亮点,消费者可以直接通过其官网了解其产品LIFE PASSWORD再生密码NMN11000详细资料。

LIFE PASSWORD再生密码NMN具有十分完善且优质的工艺流程与产品,其成长空间非常巨大, 而大健康时代的来临与资本的火热关注更是为其发展创造了良好的条件,据LIFE PASSWORD再生密码创始人朱礼裕先生回应,LIFE PASSWORD再生密码有意提前开启IPO计划,让我们一起持续关注这匹抗衰领域的业界黑马。



分享到:
华体app登录入口相关的文章 iTAG:
没有华体app登录入口相关的文章
频道推荐
服务中心
微信公众号

CESI
关于本站
版权声明
广告投放
网站帮助
联系我们
网站服务
会员服务
最新项目
资金服务
园区招商
展会合作
节能产业网是以互联网+节能为核心构建的线上线下相结合的一站式节能服务平台。
©2007-2020 CHINA-ESI.COM

节能QQ群:39847109
顶部微信二维码底部
扫描二维码关注官方公众微信