华体app登录入口

华体app登录入口 行业资讯 政策法规 产业市场 节能技术 能源信息 宏观环境 会议会展 活动图库 资料下载 焦点专题 智囊团 企业库
宏观环境  节能产业网 >> 宏观环境 >> 宏观经济 >> 正文
重新思考未来:自由之路
来源:5e 时间:2021/6/17 22:35:18 用手机浏览

“重新思考未来:自由之路”,是重新思考X智库出版物《重新思考人类》的第4部分[1], 所谈的问题集中,就是“未来”,也可以独立成篇。“百年未有之大变局”,前景是忧、是喜?“变就变在前所未有、百年罕遇,变就变在立破并举、涤旧生新”。其实,《重新思考人类》全书的主题思想,就是探讨未来的趋势:不单前景“灿烂”,也有黑暗的“深渊”,但重点是通向未来的“自由之路”。

这里说的,不单是美国(泛指世界其他“资本主义”、市场经济国家),也包括中俄等社会主义国家在内。作者还设计了新生产体系中“美国梦”的生活标准,甚至断言:“以采掘为基础的现有体系,已经开始崩溃,而且不可避免”,“战争是历史上每个主导文明崩溃的一部分”……

\

当今社会,面临许多问题,如果任其发展,最终将导致人类文明的崩溃。为了解决这些问题,需要启用一个新的组织系统(体制)。在更适合快速变化的世界里,可以利用它的优势,实现以创造为基础生产系统的非凡潜力。然而,尽管有“非凡潜力”新体系的可能,但它的出现远非不可避免。事实上,通往那里的道路充满危险。

反对变革

我们目前的组织体系“根深蒂固”,反映我们最深厚的信念和价值观,意味着对根本变革抵制的倾向非常强烈。在我们的一生中,实际上也在我们的父母和祖父母的一生中,这个体系一直是个“常量”,因此,像现代民主、民族国家、资本主义或个人权利等支撑它的概念,会发生根本变化的想法,似乎“不可思议”。

受到“颠覆”威胁时,文明(就像企业一样)往往无法承受短期的痛苦,做出长期生存必需的改变,直到“为时已晚”。实际上,有一种“免疫反应”会使现有机构在颠覆的早期萌芽之前,将其粉碎:把努力和讨论的重点,放在“修补”现有体系上,到处进行某些小的调整。这是对更深层次问题的不充分和错误的解决方案。

但历史告诉我们,组织系统是“变量”,不是常量。它们确实发生了根本性的变化,而且发生变化时,比它们支撑的文明崩溃得更快。每个主导文明都遵照这条道路走向“内爆”。在不稳定时期,文明达到极限并开始衰落时,人们在“确定性”中寻求安慰,渴望维持现状,从而降低了系统的灵活性,使变革更难实施。就在我们的决策过程和组织系统需要从根本上适应的时候,它们变得越来越不灵活,而且抗拒变化。

最终,我们组织系统日益僵化,只会加速消亡。唯一的希望是,在崩溃之前出现一个新体系,让我们从技术进步中获益。

历史表明,我们面临两种可能的结果:

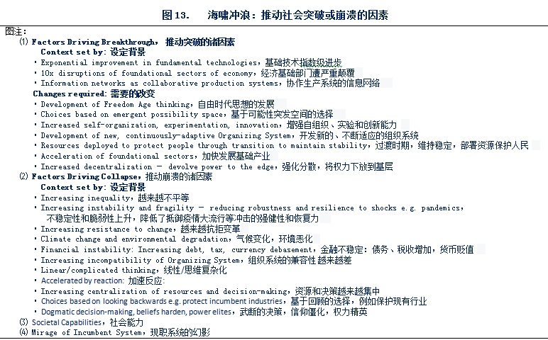
1.突破。出现一个新的组织系统,能理解并有效地管理新兴的生产系统,使我们能够突破到更高的秩序[2] 。

2.崩溃。因无法逃脱产业组织系统的限制,则遵循以前所有文明的道路崩溃,并回到较低的秩序。

\

\

突破

从来就没有“计划”过更高层次的社会突破。这要跨越文化和地域无穷尽的试验和迭代,直到偶然发现某个最适合生产和组织系统的地方。这种社会,从美索不达米亚和埃及到罗马和英国,都来自之前文明的边缘,是在数百年的黑暗时代之后才出现。

它们都是“初创”国家,开发了新的组织系统,既符合其时代的生产系统,又符合其地理禀赋,触发了新的社会能力的发展。同样,下一个世界秩序的领导者将会开发新的思维模式,充分解释当今的世界,鼓励组织体系适应新兴的生产系统。然后,这种模式会加速技术进步,超越我们现有的工业组织系统,并在“复制、粘贴和适应”的过程中传播开来。

\

仁慈的突破

如果我们能开发一个新的组织系统,旨在造福人类,而不是任何个人或个别群体,我们将在这个世纪20-30年代创造某些不可思议的可能性。

随着新的生产体系能以接近零的成本满足我们的基本需求,贫困可能会不复存在。“美国梦”的成本是:到2030年,每月1000英里的运输、每月2000千瓦时的能量、每天充足的营养(包括100克蛋白质、250克健康碳水化合物、70克脂肪和微量营养素)和100升清洁水、继续教育、500平方英尺的生活空间和通讯,成本低于250美元/月,而到2035年,这个数字会再减半[5]。新的社会契约有可能提供包含这些基本需求的最低生活质量,不仅在美国,而且在全世界都是如此。

在历史上,地理是竞争优势的关键决定因素,但随着各地社区能在当地获得其经济的关键组成部分,从而在食品、能源、交通、信息和材料方面实现自给自足,这种优势会变得越来越不重要。

拥有1亿或更多人口的繁荣宜居城市将变得可行。随着能源、交通和通信技术的限制(这些限制导致城市的集群效应[B])的减少,工业食品系统对土地的需求减少,几乎无限规模的网络化,分布式社区成为可能,管理和生产系统内几乎完全自治。

局部的亲属关系和对规模的需求,使民族国家成为必要和基础,将被多维的亲属关系取代,使最基本的集中治理结构“过时”。数字优先的机构、社区和亲属关系将取代工业的、部落的亲属关系模式。

分布式信任,基于可访问、不可变、可验证的交易以及其他个人和商业历史,将削弱品牌的价值,甚至“篡夺”政府作为信任中介的地位。例如,区块链等技术有可能使工业组织系统的某些核心机构(如商业银行、中央银行和政党)去掉“中介机构”。还有可能使三重记账法等新概念,通过允许网络中的所有各方(消费者、创造者、生产者、选民和个人投资者)访问完整的交易记录,从而帮助我们实现机构信任的新水平,而不仅仅是中央机构和审计机构今天披露的策划摘要。不可能“解除”区块链对传统机构的去中介作用,帮助建立新型机构的“信任”,“就像”因为纳普斯特(Napster,一种计算机程序,允许用户在互联网上共享歌曲,音乐从此无处不在,而且全是免费的)和交友网站(Friendster)失败,“否定”音乐流媒体或社交媒体一样“不可思议”。

低成本的富足将使提取和挖掘“过时”。当每个人都摆脱了贫困、不稳定和暴力,社会将不再需要容忍不平等。如果经济精英存在,他们会发现,他们几乎可以生产任何东西,不需要利用人类或自然。古老的“赢者通吃”竞争策略将会消失。

网络化的系统会更坚强而富有弹性。数以百万计的自给自足的自治“节点”将取代几十个中央集权的民族国家,更有能力试验和适应“冲击”,在决策的多样性和质量方面,提供巨大的增长。随着对规模和范围需求的减少以及实物、货物流动(也许还有人员流动)的减少,弹性将会增长,供应链安全性也将显著改善。

从长远看,世界上地缘政治紧张应当减少,“稀缺资源”的控制远没有那么重要。事实上,冲突的根本原因根植于采掘经济学中“赢者通吃”,其必要性会急剧减少或消失。新型的、远程数字化战争,将“取代”上万亿美元传统的飞机、舰船、导弹和枪支的军费开支。

气候变化和环境恶化是忽视外部性、在有限系统内驱动无限增长的系统造成的,要用提供更优、更便宜、更方便的食物、交通、能源资源的市场力加以克服,这些材料的二氧化碳排放量能接近于零,对生态系统几乎没有影响。此外,技术能力的提高,将使我们能够扭转我们造成的大部分灾难性的环境破坏。

在可以操纵物质、能量和信息的时代,从量子水平到行星规模,生产系统的构建模块随处可得,在成本、速度和精度上都有数量级的提高,成本基本为零,可能性的边界很可能是物理定律。对社会各个方面的影响将是非凡的,打开一个社会的可能性,逃避增长的必要性,并在地球的限制内无限期运行。

\

\

反乌托邦式的突破

如果适时出现新的组织体系,如果不彻底重新考虑所有权结构,就无法保证它将带来一个繁荣、公平和稳定的世界。

“采掘”时代的文明,需要受剥削的那些人的广泛支持、或者控制受剥削的那些人。组织系统创造了“推”和“拉”,以影响、利用和控制数百万人的行动。随着新系统的出现,不再依赖人类的劳动和创新,而且控制和不控制这个系统的人之间,在各种能力方面可能出现前所未有的差距,需要的支持就会减少[6]。几乎无需激励参与和支持,也可能出现一个全能的、小集团控制和利用、但不受人类利益管理的系统。即“反乌托邦”。

我们已经拥有各种技术能力,能把地球摧毁好多遍,但考虑到我们操纵物质、能量和信息能力指数级的提高,未来领先的社会拥有比数量级还大的破坏力。创造出如此非凡可能性的技术,也将赋予小集团或个别人权力,对社会造成严重破坏。想象一下由某些个人专门设计的病毒已造成巨大破坏;人工影响天气的战争技术,携带核武器的小型火箭瞄准我们的供水系统,对个人、商业和政府银行账户的自动大规模量子黑客,以及新技术增强的、“优越”的人类物种。这些场景都不是科幻小说里的情节,产生这些场景的技术,要么已经存在,要么可能随着现有技术成本和能力的改善而出现。

政府创建并补贴互联网和GPS系统,直到它们在商业上可行。少数个人是否应该通过榨取,从纳税人投资在发展网络上的钱,获得数万亿美元的收益? 纳税人也为量子计算和人工智能等即将为社会带来巨大可能性的技术,提供了类似的补贴。在一个新的组织体系内,保留我们当前的所有权结构(包括知识产权制度),恰恰会导致这样的前景,而且不可避免地导致不平等急剧上升。

崩溃

另一种选择是目前的体系(系统)崩溃,随之世界进入新的黑暗时代,只能支撑当前一小部分人口。与之前的崩溃一样,这次崩溃的复杂原因可能包括气候变化、饥荒、不平等加剧导致的社会动荡、疾病,或其他许多相互关联的原因,导致越来越多的战争或国家失败。然而,支撑这一切的,是这个文明已达到极限,这种组织系统不再适应变化的步伐。

转向未来

以前,我们从未有潜力在一个文明崩溃之前突破其能力边界。因此,人类处于一个独特的位置:我们在历史上第一次有机会使一种新的组织系统得以出现,而不首先“跌入”黑暗时代。为了取得成功,我们必须克服三重挑战:

1. 重新思考现在和未来:欣赏当今世界正在发生的事情,开发各种工具,以超越当前工业文明的思维模式,理解和管理新兴的组织系统。

2. 创造我们想要的未来:创造条件,让这个新体系能够出现而且繁荣昌盛。

3. 跨越这段旅程:管控这个过渡,同时,面对前所未有的变化,以某种方式保持我们当前系统的功能维持足够长的时间,以便出现一个新的系统。

变化的“突发性”意味着,虽然规模、速度和方向很明显,但新的组织系统的确切属性至今不可知。因此,虽然我们不能规划这个系统,但我们可以规划过程和机制,引导它通过尝试和(痛苦的)错误,得以出现。

\

重新思考“现在和未来”

第一步是观察即将到来的生产系统浮现的速度、规模和非线性特性。线性思维不仅没有帮助,而且很危险,因为使我们认为变化会是缓慢的、可控的,而且需要进行微小的调整,以适应现有的生产和组织系统。突破的可能性空间,代表人类繁荣的全部潜力,仍然“隐藏”在人们的视野之外。

即使是指数思维,在理解技术潜力方面比线性思维更准确,也忽略了组织系统的需要。正如所见,历史清楚地告诉我们,技术本身不会导致社会能力“突破”,我们需要正确的组织系统,捕捉技术发展揭示的可能性。我们可以通过预测变化的速度和规模,理解新系统的属性,指导甚至加快适应过程。这样我们就可以为新系统的出现创造合适的条件。我们只能通过更准确的预期未来会怎样,做到这一点。

需要重新思考支撑我们组织体系的每个概念。这些概念代表了我们最根深蒂固的信念,包括民主、个人权利信念、民族国家、自由市场资本主义,以及我们的社会契约。我们需要发展新思维模式和概念架构,以便更好地理解和解释当今的世界和即将发生的事情。

用理解跨系统的复杂因果关系,补充线性、简化的工业秩序思想模型,将是关键:借助生物学(创造)理解物理学(提取),并应用于人类系统。

有这样的理解,我们可以开始“领悟”新兴组织系统的属性和驱动因素。承认我们的治理、社会、经济和政治系统的不兼容性,或许有助于减少我们对它们的依恋,消除免疫反应,允许我们为新组织系统的出现创造条件。不仅需要重新想象所有这些系统,而且或许还需要质疑我们对人性的概念。在新世界里,我们生存和“成长”的基本需求如何显现,还不确定,但我们的意识和我们认为与生俱来的行为将会改变,以推动新的信仰系统和价值观的形成。个人的权利甚至可能被网络或社区权利取代。

\

创造我们想要的未来

这种创造既不会顺利,也不会由任何主导国家进行集中规划。不好定位,恰恰因为它们取得了如此巨大的成功。免疫反应太强烈了。因此,美国、欧洲或中国不太可能带这个“头”。在全球竞争的世界里,更小、更饥渴、适应性更强的社区、城市或州郡,如以色列、孟买、迪拜、新加坡、拉各斯[G]、上海、加利福尼亚或西雅图,更有可能发展出获胜的组织系统。它们会像其“前任”一样,不知从哪里冒出来,拥有远远超过现有领导者的能力。历史表明,新制度(System)将通过模仿(最好情况)或武力(最坏情况)传播。例如,孟买西欧公司[H]可以像曾经统治印度的不列颠东印度公司[I]一样征服欧洲,巴达维亚网络公司[J])可以像荷兰东印度公司([K]曾经袭击印度尼西亚岛屿一样远程袭击荷兰银行,莫斯科电报公司(Moscow NetLC)[8] 也可以设计一种新的病毒,接种自己的居民,然后在美国或英国爆发病毒大流行。

历史表明,自发组织(self-organization)、网络和对新思维、创新和人民开放,会成为突破的关键。例如,开放移民对以前的主导文明至关重要。美国一直开放移民,直到1920年代成为世界主要强国。1900-1914年间,1300多万移民来到美国,到这一时期末,60%的产业工人出生在国外[9]。如果没有移民,美国世纪就不可能诞生。引领新兴生产体系发展的硅谷,今天也没有什么不同:68%的硅谷科技工作者(年龄在25-44岁之间)是在外国出生的[10]。要引领下个世界秩序,硅谷、西雅图或波士顿必须拥有自己的移民权力。

这就要权力中心放弃控制:这有点与民族国家政府的基本结构“对立”。没有成功的保证,中央会允许地区有多大控制权[11]?例如,中国就不得不允许几个地区进行试验,直到其中一个有突破的能力,然后其他地区就“复制+粘贴”这种获胜的组合。

挑战现职的权力,必须对进化抱“拥护改变”的心态,而不是恐惧。要挑战“先入为主”的观念,从最基本的原则重新思考一切。必须抵制各个层面上的“现任”:从强大集团的影响到对当前系统、概念和信仰的依赖。

这个过程就像海啸的冲浪。喜爱实验、迭代,乐于失败和学习等信念至关重要。新兴的、网络化的系统比集中的、相互依赖的工业秩序结构更有助于“试错”。社会的各个方面都需要建立灵活性和适应性。如果中心“退后”一步,抵制诱惑,网络化的社区或地区可以进行数千次“自发组织”的实验,并不断监测结果,当它们开始威胁现有系统时,不进行干预或予以“粉碎”。

新兴的组织系统需要把“决策”分散到社区和乡镇,并对可能需要全球化管理方面的问题,诸如人工智能控制技术和量子计算、人口、疫情大流行的应对、共享资源(水、空气、和森林)或气候控制等,设法做出有意义的决定。网络的管理或许要个现代的《费城公约》,以规定新系统的原则并循序加以优化。

“桥接”的旅程

除了为新组织系统出现奠定基础之外,还需要在过渡期间保持现有系统的功能,以便提供必须持续的技术进步,以支撑新系统。设法创造足够的韧性,让这种转变继续下去,至关重要。在这个过程中,工业体系方面的某些“创可贴”(即:权宜之计)能发挥作用,但不应“误”以为是可信、长期的解决方案。

过渡将是艰难的,最初可能造成“有组织”的混乱,但要对前进方向有强烈的愿景,清楚地解释我们为什么必须这么做,可能有助于创造继续前进所需的支持。

但左派、右派和中间派必须认识到,他们的世界观越来越“过时”。未来10年,需要在保持社会稳定、凝聚力和信任的同时,不削弱推动创新和进步的创造力。如果不理解发生了什么,走向极端的压力就会增加,对现有的心态、信仰、行为和利益集团改变的“抵制”也会增加。新系统出现时,这种紧张就会消失。

过渡期间最大的风险之一是军事冲突,因为“战争是历史上每个主导文明崩溃的一部分”。随着紧张局势加剧,既得利益集团将不确定性“武器化”,煽动对“对方”(内部和外部)的恐惧,从而挑起冲突。“采掘时代”一直都在采用“信息战”,战争的需求创造并煽动了虚假叙事、假新闻和假事实。今天不同以往,任何人、任何地方都可以通过社交媒体,“便宜地”使用这种武器(arsenal),而不会给自己带来什么后果。但它削弱了信任,增加了系统的不稳定性。

依赖当前采掘式生产体系的资源密集型国家和地区,如中东和俄罗斯,可能首先崩溃。出口商品成本下降会导致政府收入下降,从而不成比例地削减社会支出,也使和债务上升,两者都会使这个体系更加不稳定。人们会呼吁增加常规军事战争的资金投入,尽管这在“网络战争”的时代日益“过时”,使军事支出与政府收入的占比上升不成比例。但所有这些破坏稳定的力量,会推动它的社会走向“解体”;而解体的可能性令人不安,例如镇压和暴力事件上升,随后是内乱和混乱。

选择

因此,在这个动荡的时期保持(体制)稳定是个巨大的挑战。从前任何主导文明面临崩溃,从未能取胜。我们能否打破历史的格局,取决于我们今天做的选择。

可以做出选择,害怕失去我们拥有的并努力捍卫它,但这是一场无疑会“输掉”的战斗。以采掘为基础的现有体系已经开始崩溃,而且不可避免。坚守支撑它的原则和信念,把它们视为永恒不变的常数,而不是人为的、短暂的构造,只会加速这种崩溃。

我们也可选择为人类创造非凡的未来,在那儿贫困不复存在,每个人都有满足所有基本需求的基本权利。未来,我们都能在地球的生物物理极限内生活和繁荣,免受人为气候变化带来的生存威胁。未来,我们能够在历史上第一次获得真正自由。

前进的第一步是“摘下”我们线性、机械和孤立的思维模式的“眼罩”。有新认识和新架构的装备,抓住我们文明的复杂性,就能以新的眼光理解今天面临的问题,认识并更准确预见面前展现的非凡潜力。

只有承认各种可能性,包括好的和坏的,才有希望发挥我们的潜力。在某些方面,仅仅承认另一种未来,就可实现自己的抱负。在全球竞争的世界里,那些最会利用更合适组织系统的地区,能繁荣并占据主导地位,而那些“沉湎于过去”的地区将被甩在后面。拒绝改变、惰性或冷漠不是选项。因为它们通向毁灭。

走哪条路,取决于我们自己的选择。我们有难得的机会拥抱技术进步,创建新的组织系统,帮助我们每个人建设更健康、更公平、更繁荣和更具弹性的世界。我们必须接受它。

结语

目前,世界各国,无论“发达”、还是“发展中”世界,都处在同一“起跑线”上。“发令枪”“响”之前,重要的是思考,而且是“重新思考”全人类。

重新思考人类,重点是“认清形势”。我们在哪儿,我们必须去哪儿?气候变化和环境恶化的严峻现实逼迫我们承认:以采掘为基础的现有体系已经开始崩溃,而且不可避免。坚守、支撑固有的原则和信念,把它们视为永恒不变的真理,而不是人为的、短暂的构造,只会加速崩溃。

气候变化和环境恶化是忽视“外部性”、在有限系统内驱动无限增长的系统造成的,要用提供更优、更便宜、更方便的食物、交通、能源资源的市场力加以克服,这些材料的二氧化碳排放量能接近于零,对生态系统几乎没有影响。此外,技术能力的提高,也使我们能够扭转我们造成的大部分灾难性的环境破坏。

过渡期间最大的风险之一是军事冲突,但在“网络战争”的时代,靠常规军事战争打“江山”,有点过时。从长远看,世界地缘政治紧张形势会减少,“稀缺资源”的控制远没有那么重要。冲突的根本原因是采掘经济学中“赢者通吃”,其必要性会急剧减少或消失。新型的、远程数字化战争,将“取代”上万亿美元传统的飞机、舰船、导弹和枪支的军费开支。

讨伐失去动力,攫取资源和占领大片领土、领海也变得没有意义了。在人与人的关系上,“面对差异,要保持冷静,在包容中生活,惊叹人类的多样性”。ASME的“心灵鸡汤”或许有些道理...如果引起辩论,这本来就是原著和编译的意愿。但与原文的任何差错,都是编译的责任,欢迎批评指正。

资料与注释:

1 James Arbib & Tony Seba, Rethinking Humanity—Five Foundational Sector Disruptions, the Lifecycle of Civilizations, and the Coming Age of Freedom, RethinkX, June 2020

2 Elkington, J., Lim, J., & Smith, L. (2016). Breakthrough Business Models: Exponentially more social, lean, integrated and circular. Volans; Business and Sustainable Development Commission. Retrieved from here.

3 Scott, J. C. (2017). Against the Grain: A Deep History of the Earliest States (1 edition). New Haven, Connecticut: Yale University Press. Retrieved from here.

4 Ibid.

5 RethinkX calculation.

6 Harari, Y. N. (2017). Homo Deus: A Brief History of Tomorrow. London, United Kingdom: Harvill Secker.

7 Bouratinos, E. (2018). Science, Objectivity, and Consciousness. Princeton, New Jersey: ICRL Press.

8 A NetCorp or NetLC would be new network-based legal entities. Company names are imagined. Any resemblance with existing corporations is purely accidental.

9 Rodgers, D. T. The Progressive Era to the New Era, 1900–1929. The Gilder Lehrman Institute of American History. Retrieved from here.

10 Massaro, R. (2020). 2020 Silicon Valley Index. Joint Venture Silicon Valley, Institute for Regional Studies. Retrieved from here

11 Even if there are pockets within the leadership that understand the potential, recent political developments in Britain, the U.S., Germany, and other Western powers have shown how powerful resistance to immigration is – even by those benefiting from immigration. As we explain elsewhere, racism, sexism, and xenophobia are core strands of the Extraction Age DNA.

A 反乌托邦, Dystopian:这种社会表面上充满和平,但内里充斥无法控制的各种弊病,如阶级矛盾、资源紧缺、犯罪、迫害等,刻画出一个令人绝望的未来。乌托邦(utopia),本意指“不可能出现的理想社会和事物”;反乌托邦则是一种与理想社会相反的“不得人心、令人恐惧的假想社群或社会”

B 集群效应,cluster effects:单独个体集结成群体后,会有不同于个体独处时的心理和行为表现。

C 发条橙,clockwork orange:受人摆布的玩偶

D 决定论,determinism:又称拉普拉斯信条,是哲学的一种命题,认为每个事件的发生,包括人类的认知、举止、决定和行动都是因为先前的事而有原因发生的。如果从原始宇宙以来,有一连串的事件注定地、从未中断地发生,自由意志则是不可能的。

E 羊群效应,herd effect:“比喻人都有一种从众心理,很容易导致盲从,而盲从往往会陷入骗局或遭到失败。羊群效应的出现一般在竞争非常激烈的行业上,而且这个行业上有一个领先者(领头羊)占据了主要的注意力,那么整个羊群就会不断摹仿这个领头羊的一举一动,领头羊到哪里去”吃草”,其它的羊也去哪里淘金。

F 佛陀,Buddha:佛教创始人,本指释迦牟尼,后演义为圆满觉悟真理者之总称。

G 拉各斯(Lagos):尼日利亚南部最大港口,著名的水上城市

H 孟买西欧公司,Mumbai Western Europe Company:不详,待查

I 不列颠东印度公司,British EIC:通称英国东印度公司,绰号“约翰公司”(John Company),是个股份公司。公元1600年12月31日,英格兰女王伊丽莎白一世授予皇家特许状,给予在印度贸易的特权而组成,在东印度贸易的垄断权21年。后来,从一个商业贸易企业变成印度的实际主宰者,有协助统治和军事职能。1858年解除行政权力。

J 巴达维亚网络公司,Batavia Netcorp:不详,待查

K 荷兰东印度公司,VOC:荷兰东印度公司成立于1602年中文称是联合东印度公司。它一共存续了近两百年间的时间,主要从事殖民掠夺和垄断贸易,在几乎世界上每一个热点地区都建立了贸易据点,积累了惊人的财富。



分享到:
华体app登录入口相关的文章 iTAG:
没有华体app登录入口相关的文章
频道推荐
服务中心
微信公众号

CESI
关于本站
版权声明
广告投放
网站帮助
联系我们
网站服务
会员服务
最新项目
资金服务
园区招商
展会合作
节能产业网是以互联网+节能为核心构建的线上线下相结合的一站式节能服务平台。
©2007-2020 CHINA-ESI.COM

节能QQ群:39847109
顶部微信二维码底部
扫描二维码关注官方公众微信