华体app登录入口

华体app登录入口 行业资讯 政策法规 产业市场 节能技术 能源信息 宏观环境 会议会展 活动图库 资料下载 焦点专题 智囊团 企业库
行业资讯  节能产业网 >> 行业资讯 >> 行业要闻 >> 正文
河南:到2025年氢能产业总产值突破1000亿元
来源:河南省人民政府网站 时间:2022/9/9 11:11:35 用手机浏览

河南省人民政府办公厅印发《河南省氢能产业发展中长期规划(2022—2035年)》和《郑汴洛濮氢走廊规划建设工作方案》。《规划》明确了发展目标,到2025年,河南省氢能产业关键技术和设备制造领域取得突破,产业链相关企业达到100家以上,氢能产业总产值突破1000亿元。推广示范各类氢燃料电池汽车力争突破5000辆,氢气终端售价降至30元/公斤以下,建成3-5个绿氢示范项目。郑汴洛濮氢走廊基本建成,郑州燃料电池汽车城市群示范应用取得明显成效,初步建成氢能国家级先进制造业集群。方案提出,到2025年,突破氢能产业链关键零部件及系统集成核心技术,引进和培育产业链相关企业超过100家,打造国内领先的氢燃料电池整车及核心零部件生产企业2—3家,氢能产业年产值突破1000亿元。低碳低成本氢气供应体系初步建立,建成3—5个绿氢示范项目,适度超前布局建设一批加氢基础设施,氢气终端售价降至30元/公斤以下。

文件全文

河南省氢能产业发展中长期规划(2022—2035年)

为顺应全球能源转型趋势,抢抓氢能产业发展机遇,加速推动我省能源业及装备制造业高质量发展,打造氢能健康发展生态圈,依据国家有关规划和《河南省国民经济和社会发展第十四个五年规划和二○三五年远景目标纲要》《河南省“十四五”战略性新兴产业和未来产业发展规划》等制定本规划。

一、发展环境

(一)发展趋势。在全球能源结构清洁化、低碳化转型背景下,氢能被视为本世纪最具发展潜力的清洁能源,是未来能源技术革命和产业发展的重要战略方向。21世纪以来,许多国家和地区广泛深入开展氢能产业研究,欧盟、美国、日本、韩国等主要发达经济体把氢能作为未来能源技术创新的重大战略方向,氢能产业规模稳步扩大,全产业链关键技术不断突破,产业发展全面提速。

近年来,我国氢能产业发展迅速,2019年氢能被首次写入政府工作报告,国家“十四五”规划纲要提出在氢能等前沿科技和产业领域,组织实施未来产业孵化与加速计划,氢能产业已成为战略性新兴产业和未来产业的重点方向。已在氢能领域培育出一批具备自主创新能力的上下游企业,初步掌握了氢气制备、储运、加注、燃料电池和系统集成等主要技术和生产工艺。国家在京津冀、长三角、粤港澳大湾区、河南、河北等地开展了燃料电池汽车示范应用。我国氢能产业处于产业链技术突破、从研发转入产业化示范应用的关键时期。

(二)发展基础。我省是能源生产和消费大省,产业结构偏重,能源结构偏煤,发展氢能产业是推进全省能源绿色低碳转型、实现碳达峰碳中和战略目标的重要举措。我省氢能产业起步较早,具备一定的发展基础。

1.氢气供应初具规模。我省是化工大省,焦炭、烧碱、合成氨、甲醇等产业年副产氢气约55万吨,品质较好、价格较低,可为氢能产业初期发展提供充足低价的氢源保障。截至2021年年底,我省风电、光伏发电装机规模均居全国第七位,随着风电、光伏发电技术逐步成熟和成本下降,我省具备清洁能源制氢的资源条件。

2.产业集聚效应明显。()是国内最早开始研发生产燃料电池汽车的整车企业之一,客车研发进入第四代,重卡、物流车、市政用车等研发深入推进,累计在全国推广应用燃料电池汽车458台,运营里程超过3500万公里。同时,豫氢动力、骥翀氢能、捷氢科技、氢枫能源、中沁泰康等产业链上下游企业相继落地,燃料电池电堆、空气供应系统、70兆帕储氢瓶、固态储氢设备、氢气管束拖车、加氢站建设运维等领域发展初具规模,郑州、新乡、濮阳等地相关产业开始集聚。

3.创新平台培育初显成效。宇通客车、豫氢装备等企业建成了客车安全控制技术国家地方联合工程实验室、河南省氢能装备工程研究中心等一批国家级、省级氢能领域工程实验室。宇通客车联合清华大学、同济大学等高校以及正星氢电、日立信等优势企业,组建了河南省氢能与燃料电池汽车产业研究院。濮阳市依托中国石化新能源产业研究院,联合国内氢能产业知名企业,组建了氢能产业联盟。新乡市政府与河南师范大学成立了新乡电池研究院。河南投资集团与上海交大、宇通客车与同济大学深度合作,在豫组建了科研团队。省级战略性新兴产业投资基金平台成立运营,新乡、濮阳等地氢能产业园基本建成。

4.交通领域应用国内领先。郑州市2015年建成全省首座、全国第三座加氢站,2018年开通全省首条氢燃料电池客车示范专线。目前全省已建成加氢站6座,设计加注能力合计4210公斤/天。郑州已有223台燃料电池公交车分别在20条公交线路投入运营,累计运营里程超过1000万公里。以郑州为牵头城市的“1+N+5”燃料电池汽车示范应用城市群已获得国家批复。

5.政策引导体系初步搭建。出台《河南省氢燃料电池汽车产业发展行动方案》《推动河南省示范城市群氢燃料电池汽车产业高质量发展若干政策》等文件,郑州、新乡、濮阳、洛阳等地制定了支持氢能产业发展政策,积极引导产业发展。

同时,我省氢能产业发展面临一些困难和挑战。一是核心技术研发有待突破,氢能及氢燃料电池技术水平、产业化程度与国际先进水平还有较大差距,在可再生能源高效制氢、氢气储运及加注、燃料电池等关键领域存在核心技术空心化、核心零部件和关键材料依赖进口等问题。二是绿色低碳程度有待提升,现有氢气主要来源于工业副产氢及化石能源制氢,制取环节仍存在环境污染及碳排放问题,当前风电、光伏发电等清洁能源制氢经济性和技术性还不够,制氢成本是煤制氢的4倍以上。三是终端应用领域有待拓展,氢能示范应用主要集中在交通运输领域,从先进国家经验及国内污染防治和节能降碳实际需求看,未来在工业和分布式能源、储能等领域的应用仍需探索。四是管理政策和安全规范有待完善,加氢站建设运营管理规范及氢气制、储、运、加、用相关安全标准体系和政策还不够完善,制约了产业发展。

二、总体要求

(一)指导思想。以习近平新时代中国特色社会主义思想为指导,深入贯彻“四个革命、一个合作”能源安全新战略,落实“2030碳达峰、2060碳中和”目标要求,锚定“两个确保”,聚焦“十大战略”,立足氢能作为高效低碳的终端能源、智慧灵活的储能载体、绿色清洁的工业原料三大定位,坚持“创新引领、产业提升、安全为先、示范带动”路径,依托骨干龙头企业,深入实施创新驱动发展战略,加大核心技术装备科技攻关,引育并举提升产业竞争优势,突出抓好燃料电池汽车示范,适度超前布局基础设施,积极探索应用场景,逐步完善体制机制,推动产业链、创新链、供应链、要素链、制度链深度耦合,为全省能源转型及装备制造高质量发展提供新动能。

(二)发展原则。

1.市场主导、政府引导。发挥市场在氢能产业发展中的主导作用,激发市场主体积极性,加大研发力度,打造应用场景,探索商业模式。发挥政府规划引导和政策激励作用,把握主攻方向,规范产业秩序,优化产业布局,营造良好环境,推动氢能产业稳慎有序发展。

2.统筹规划、重点突破。加强顶层设计,支持发挥氢能电气化能源系统的必要补充、终端用能领域化石能源的有效替代等作用,不断丰富氢能利用场景。以燃料电池为重点,以交通领域应用为突破口,推动氢能应用加速落地。

3.创新驱动、示范引领。统筹自主研发与引进吸收,推动龙头企业与科研机构联合发力,加强科技攻关,争取在核心技术和关键装备上取得突破。立足现实基础,依托产业链优势企业,在具备一定基础的地方进行试点示范,推动氢能产业化发展。

4.安全先行、协同推进。把安全作为氢能产业发展的内在要求,制定完善氢能安全监管制度和标准规范,强化全产业链安全风险防控。加强部门协同,破除政策瓶颈,逐步建立与氢能发展阶段相适应的科研攻关、推广应用、建设运营等产业生态和标准规范。

(三)发展目标。到2025年,氢能产业关键技术和设备制造领域取得突破,产业链基本完备,产业链相关企业达到100家以上,氢能产业年产值突破1000亿元。发挥基础设施引领作用,适度超前布局建设一批加氢站。氢能应用领域不断拓展,交通领域氢能替代初具规模,推广各类氢燃料电池汽车5000辆以上,车用氢气供应能力达到3万吨/年,氢气终端售价降至30元/公斤以下,绿色低碳比例不断提高,建成3—5个绿氢示范项目。郑汴洛濮氢走廊基本建成,郑州燃料电池汽车城市群示范应用取得明显成效,初步建成氢能国家级先进制造业集群。

到2035年,氢能产业规模扩大,质量效益全面提升,氢气制、储、运、加及氢燃料电池等关键技术自主创新能力基本形成,综合指标达到世界先进水平,培育一批具有自主知识产权的知名企业和品牌,氢能产业链优势更加明显。氢能供应网络不断完善,低成本绿氢供应比例进一步提高,液化储氢、管道输氢经济性优势进一步体现。氢能在交通领域应用基本实现产业化,在储能、分布式能源、工业等领域融合应用不断拓展,适应氢能发展的政策体系基本完善。建成世界一流的燃料电池汽车产业基地、国内领先的氢能产业集群。

三、规划布局

抢抓黄河流域生态保护和高质量发展战略机遇,紧紧围绕省委、省政府前瞻布局未来产业、提升我省战略位势的安排部署,立足我省氢能产业发展基础和各地氢能产业发展定位,加强顶层设计,优化产业布局,“十四五”期间,重点打造“一轴带、五节点、三基地”的郑汴洛濮氢走廊,形成辐射全省和连通陕西“氢能产业集群”、山东“鲁氢经济带”的黄河中下游氢能产业发展格局。远期,在现有空间布局基础上沿京港澳高速、连霍高速进行延伸,构建“十字形”发展轴,形成可持续发展和良性循环的产业链、生态链、价值链,在全国氢能发展格局中承接东西、贯通南北的枢纽作用更加凸显。河南省人民政府办公厅关于印发河南省氢能产业发展中长期规划 (2022—2035年)和郑汴洛濮氢走廊规划建设工作方案的通知

1.郑汴洛濮氢能示范应用轴带。以交通领域氢能示范应用为突破口,立足郑州、开封、洛阳、濮阳市产业基础和功能定位,发挥各地在创新研发、高端装备制造、绿氢供给、示范应用等方面的优势,以“京港澳、大广、连霍”两纵一横高速网络和国道107、310骨干公路为脉络,重点开展郑汴洛文化旅游城际客运氢能示范、郑汴濮陆港联运物流集散货运氢能示范、郑汴洛濮绿色低碳市政交通氢能示范,积极探索氢能在分布式能源、工业领域的融合应用,形成以氢燃料电池应用为特色的氢能示范应用轴带。

2.郑州、新乡、洛阳、开封、濮阳氢能装备制造产业节点。支持郑州、新乡、洛阳、开封、濮阳等地大力发展氢能全产业链装备制造和一体化布局,充分发挥各自优势,依托龙头企业、科研院所及高校,引进企业等开展战略合作,加快形成国内领先的氢能装备产业集群。郑州市依托河南投资集团、宇通客车、()、郑州大学等,打造国内领先的燃料电池商用车产业示范基地、氢能产业关键技术研发和科技创新示范区。濮阳、新乡市加强与中国石化、上海交大合作,依托骨干企业建设氢能产业园,构建氢能产业生态圈,打造豫北氢能协同发展高地。开封、洛阳市依托奇瑞汽车、亚普汽车、洛阳双瑞等企业,打造氢能产业关键零部件研发制造高地。

3.豫北、豫西北、豫中南氢能供给基地。结合各地工业副产氢资源、风能和太阳能等可再生能源资源,支持濮阳、安阳、焦作、济源、三门峡、许昌、平顶山等地整合传统氢源,研发副产氢提纯技术,拓展绿氢供给渠道,立足于服务郑汴洛濮氢走廊、辐射供应周边,建设豫北、豫西北、豫中南3个氢能供给基地。

四、重点任务

(一)创新驱动实现技术突破。聚焦氢能重点领域和关键环节,坚持自主研发与引进吸收相结合,构建多层次多元化创新平台,深化产学研合作,引进培育人才,加大技术攻关力度,在核心技术和关键材料领域实现突破。

1.加快关键核心技术攻关。依托龙头企业和科研机构,构建高效协作创新网络,充分调动相关科研资源和力量,组织实施一批重大科技联合攻关项目,聚焦清洁低碳制氢和氢气精准纯化、氢气致密储输、燃料电池关键材料和燃料电池整车关键技术等方向,加强前瞻布局,占领氢能行业技术高地。重点突破兆瓦级质子交换膜电解水制氢技术、大功率高效碱性电解水技术、氢气精准提纯和痕量杂质检测技术,研发固体氧化物电解制氢技术;突破70兆帕(IV型)高压储氢系统制造技术,研发固体储氢、有机液体储氢、高压深冷液化储氢、天然气管道掺氢等相关技术;面向产业化需求,重点开发长寿命高可靠性高效燃料电池系统、低成本长寿命燃料电池堆、高适应性长寿命膜电极以及双极板批量生产技术,重点突破燃料电池汽车整车节能控制、动力系统精准匹配、适应性提升、故障预警及预防性维护等技术,进一步完善燃料电池汽车整车主被动安全技术,保证整车安全性,提升整车经济性、环境适应性和可靠性。

2.增强科研创新支撑能力。支持高校、科研院所、企业加快建设重点实验室、前沿交叉研究平台,开展氢能应用基础研究和前沿技术研究。依托龙头企业整合行业优质创新资源,布局建设省级技术创新中心、工程(技术)研究中心、中试基地等创新平台,争创国家级创新平台,支持行业关键技术开发和工程化应用。构建完善的氢能创业服务机制,建设知识产权、技术交易等一体化技术孵化平台。推进氢能产品检验检测和认证公共服务平台建设,推动氢能产品质量认证体系建设,依托核心企业加快建设氢气、燃料电池、关键零部件、整车测试基地和试验平台。

3.强化人才队伍建设。以氢能技术创新为导向,加强氢能产业发展所需人才的“引育用留”。积极实施与国际接轨的人才政策,主动对接国内外“高精尖”人才团队,积极引进高层次氢能领域创新型团队。加强与清华大学、上海交大、同济大学、中科院大连化物所等国内外知名高校、科研机构合作,协同推进氢能产业关键技术联合研发,为氢能产业发展提供智力支撑。加强本地技术人才培养,依托重大产业支撑项目,培育一批氢能技术领域的创新型领军人才和技术骨干,支持省内高校加强氢能领域学科建设,加强校企联合,共建人才培育基地,扩大专项技术人才规模。

(二)引育并举打造产业链竞争优势。以未来技术产业化为重点,加强跨周期战略谋划,整合优化省内外资源配置,引进省外企业和资本,加快细分领域建链延链补链强链,布局建设一批产业支撑项目,打造若干氢能产业园区,推动氢能产业在空间布局上趋于集中、功能上趋向集聚、定位上互补发展,着力打造中部地区重要的氢能装备制造产业集群。

1.提升氢能制、储、运、加全链条装备制造能力。提升大功率高效碱性电解水制氢设备、质子交换膜电解水制氢设备、氢气纯化设备及分布式天然气、氨气、甲醇高效催化制氢设备等生产能力,提高制氢供应保障水平。提升30兆帕以上高压气态管束车或集装格自主制造能力,提升单车运氢数量、效率和经济性。突破70兆帕(Ⅳ型)瓶车载高压储氢瓶关键材料和设备制造瓶颈,提升碳纤维缠绕氢气瓶单位质量储氢密度和压力循环次数。重点发展水电解制、储、加一体化和撬装式加氢、移动高压加氢、氢气压缩机、加注机等技术设备以及加氢站控制集成系统,加速压缩机、储氢罐、加注机、关键阀体和高压件等关键部件产品国产化,降低加氢站建设和运营成本。

2.发展氢燃料电池及燃料电池整车核心产业。坚持自主研发和引进吸收并举,立足现有产业基础,以郑州汽车产业基地为主体,充分发挥宇通客车整车龙头企业优势,协同东风、上汽等整车企业氢燃料电池汽车研发力量,构建燃料电池汽车完整产业链,推动燃料电池汽车关键核心技术创新发展,强化对加氢装备、燃料电池汽车电控系统等相关优势企业的配套服务,建设国内先进的燃料电池汽车产业示范集群。以新乡新飞专用汽车、濮阳中原总机、安阳德力新能源汽车、洛阳中集凌宇等汽车企业为基础,打造氢燃料专用车生产集群,带动建设一批燃料电池及动力系统规模化生产基地。大力推进燃料电池核心材料、关键零部件和动力系统产业化,提高双极板、电堆、空气压缩机、氢气循环泵等核心零部件生产技术水平,支持相关企业强化优势,加快引进膜电极、质子交换膜、催化剂、碳纸等领域优势企业在豫布局,补齐产业链条,形成覆盖燃料电池八大核心零配件的全产业链条。

3.有中培优打造产业发展载体。统筹省内外资源,综合运用各类产业基金、专项财政资金,依托省内优势企业,搭建产业合资合作平台,通过战略合作、并购、技术引进,补全产业链条,深化与产业链上下游骨干企业合作,争取优势企业在豫布局相关装备研发、产品设计和制造基地,实现本地规模化生产。加快郑州、开封、洛阳、濮阳、新乡等氢能产业园集聚发展。搭建氢能汽车运营平台,立足需求端,探索车辆生产、运营维护、金融一体化解决方案,通过氢能公交运营、氢能重卡打包租赁等新模式,降低氢燃料电池汽车购置和使用成本。

(三)适度超前搭建供给体系。统筹氢能产业和示范布局,合理把握发展节奏,逐步提升绿氢比例,稳步构建储运网络,有序建设加氢基础设施,建设氢能智慧供应平台,形成与产业发展相适应、与推广应用相协调的氢能供给体系。

1.推动氢源清洁低碳。通过多元开发稳定氢源供给,充分发挥省内工业副产氢资源优势,近期为氢能产业发展提供低成本稳定氢源供应。鼓励氯碱、合成氨、煤化工、石油化工等企业优化副产氢提纯技术,建设纯化装置,提高氢气品质,降低用氢成本。探索化石燃料制氢与二氧化碳捕集封存技术有机结合。立足长远积极探索绿氢供给方式,有效整合富余风电、光伏发电,开展可再生能源电解水制氢示范并逐步扩大规模,开展生物质制氢、光解水制氢技术研发,拓展绿氢供给渠道。持续推动绿色氢源规模化发展,提升绿氢终端消费供给比例,逐步形成低碳、低成本、稳定可靠的氢气供应结构,保障氢气供给安全。

2.构建氢气储运网络。重点依托“一轴带、五节点、三基地”,突出“就近消纳”原则,布局氢气储运网络,提高效率、降低成本。重点发展高压气态储氢和长管拖车运输,逐步开展更高压力的氢气长管拖车运输和液氢运输示范。适时推进天然气输运管道掺氢,探索区域性氢气输运网络建设运营,逐步构建高密度、轻量化、低成本、多元化的氢能储运体系。

3.加快推进加氢站建设。结合全省综合立体交通网络发展需要,坚持“需求导向”,重点保障郑汴洛濮氢走廊、郑州燃料电池汽车示范应用城市群用氢需求。发挥基础设施引领作用,统筹布局加氢网络,鼓励有基础、有能力、有需求的地方出台政策,适度超前布局加氢基础设施。优先在骨干高速公路、国道沿线建设加氢站。集约节约利用土地资源,鼓励现有加油(气)站、充电站增加加氢功能,建设一批“油、气、电、氢”综合能源站,探索建设以甲醇、天然气、氨水为载体的制、储、加一体加氢站。

4.搭建智慧供应平台。综合运用新一代信息技术,搭建氢能智慧供应平台,开展氢气供需预测与平衡分析、加氢站负荷实时监控,建立“激活闲置资源、集中调度、高效匹配”的氢气运输联动机制,实现多氢源、多运输方式、多加氢站间灵活调度,构建氢源统筹调度、储运有效监管、供需有效联动的氢气供应网络。

(四)需求导向拓展应用场景。以需求为导向,有序推进氢能在交通领域示范应用,积极拓展在储能、分布式能源、工业等领域替代应用和融合发展,探索形成可复制的氢能多元化示范应用场景及商业模式,并逐步推广。

1.重点突破氢能在交通领域的应用。在郑州、开封、洛阳、新乡、焦作、安阳等地率先开展燃料电池汽车示范应用。鼓励试点区域将燃料电池汽车作为传统燃料汽车的优先替代选择,纳入政府采购范围,在城市公交、市政工具车购置时予以优先支持。以冷链物流车、环卫车、自卸/搅拌车、重型牵引车等商用车为重点,推进燃料电池汽车在物流园区、重点产业园区、重点企业厂区等区域和垃圾转运、城市建设等领域示范应用。探索氢燃料电池在轨道交通、无人机等领域的应用示范。

2.探索氢能作为分布式能源场景的应用。依托通信基站、数据中心、铁路通信站点、电网变电设施等,加快推进氢能应急电源应用,提高设备供电可靠性。充分利用氢—电转换优势,通过多能互补和智慧微网等手段,因地制宜布局燃料电池热电联供系统,推动在工业园区、矿区、机关、学校、医院、商场等开展以氢能为核心的能源综合利用示范,为用户提供电能及高品质热源。在相对偏远地区,探索开展燃料电池分布式电源和固定式发电站示范应用。

3.推动多能互补耦合发展。发挥氢储能调节周期长、储能容量大的优势,逐步开展氢能在可再生能源消纳、电网调峰等场景示范应用。以氢能为纽带,连接风能、太阳能、生物质能等多种能源,推动能源清洁生产和就近消纳,探索风/光发电+氢储能一体化应用新模式,实现多能协同供应和综合梯级利用。发挥氢能作为储能介质的作用,逐步提升氢能在能源结构中的占比,通过可再生能源电解水制氢,实现大规模储能及调峰,有效解决电力不易长期大规模存储问题,进一步提升可再生能源消纳能力和能源系统的整体运行效率。

4.探索氢能与其他产业融合发展。积极探索氢能与冶金、建材、化工等行业融合发展。随着制氢技术经济性不断提高,探索拓展低成本清洁能源制氢在冶金、建材、化工等行业作为高品质原材料的应用,重点实施钢铁、合成氨、甲醇等行业绿色化改造,有效降低工业领域化石能源消耗。开展氢能—冶金耦合利用方面的示范,解决传统冶金工艺中碳还原导致的大量二氧化碳排放问题。

(五)安全为先完善政策体系。牢固树立底线思维、红线意识,提升氢能产业发展全过程、全生命周期的安全管理水平。聚焦氢能产业发展的关键环节和重大问题,完善产业政策及标准规范,加强制度创新供给。

1.加强安全监管。落实企业安全生产主体责任和各职能部门监管责任,分析识别氢能制、储、运、加、用等产业链各环节重大风险,制定完善氢能安全监管制度和标准规范,强化重大安全风险预防和管控,确保氢能利用安全可控。推动氢能产业关键核心技术和安全技术协同发展,积极利用互联网、大数据、人工智能等先进技术,对氢能生产储运装置、场所和应用终端的泄漏、疲劳、爆燃等风险状态进行监控、分析、预警,有效提升事故预防能力。加强应急能力建设,研究制定氢能突发事件处置预案、处置技战术和作业规程,开展专项演练,及时有效应对各类氢能安全风险。

2.健全政策体系。完善氢能管理有关政策,规范氢能制、储、运、加全过程建设管理程序。结合化工园区管理要求,探索可再生能源制氢的管理模式。完善加氢站基础设施建设运营有关规定,明确加氢站主管部门、建设要求、审批流程和监管方式。创新体制机制,研究探索可再生能源制氢市场化机制,健全覆盖氢储能的储能调价机制,探索氢储能直接参与电力市场交易。研究制定天然气管道掺氢及纯氢管网管理办法,鼓励各地研究出台氢能产业发展政策,积极探索有效管理方式。

3.完善标准规范。贯彻落实氢能产业国家标准、行业标准及安全使用规范,完善氢能制、储、运、加、用标准体系,增加标准有效供给,指导相关产业发展。鼓励龙头企业、高校、科研院所积极参与各类标准研究制定,支持有条件的社会团体制定发布相关标准,引领国内氢能领域相关行业标准制定,努力将省级标准转化为国家标准、行业标准。在政策制定、政府采购、招投标等活动中,严格执行强制性标准,积极采用推荐性标准和国家有关规范。加强标准规范实施与监督,及时跟进前沿技术进步与行业发展,动态完善更新相关标准,确保与产业发展相适应。

五、保障措施

(一)加强组织领导。建立氢能产业发展工作协调推进机制,成立省氢能产业发展领导小组,由省政府分管领导任组长,省发展改革委、教育厅、科技厅、工业和信息化厅、财政厅、人力资源社会保障厅、住房城乡建设厅、交通运输厅、商务厅、应急厅、市场监管局等部门参与,协调解决重大问题,完善配套支持政策,推进应用示范项目建设。组建氢能发展专家委员会,为氢能产业发展提供智力支撑。相关地方建立氢能产业发展工作机制。

(二)加强财税支持。将氢能产业作为中央预算内投资、财政专项资金等财政资金的重点支持领域,对列入规划的氢能产业项目予以优先支持。落实国家氢能产业发展支持政策,对符合条件的关键核心技术研发、重大项目投资、燃料电池汽车购置、基础设施建设运营等给予财政补贴支持。对符合条件的关键核心技术研发项目,择优列入省重大科技专项等科技计划项目予以支持。对经省认定的符合首台(套)重大技术装备要求的制氢加氢成套设备、单台设备,对省内研发制造单位给予奖励;对经省认定的首台(套)重大技术装备投保产品给予保费补贴。对氢能科技型中小企业、高新技术企业,严格落实高新技术企业减征所得税、研发费用税前加计扣除、固定资产加速折旧等税收优惠政策。

(三)拓展融资渠道。发挥国有资本撬动作用,依托省属投融资平台,引入战略投资者。鼓励新兴产业投资引导基金、创业投资引导基金,按照基金方案明确的投资领域,通过市场化运作,设立氢能产业子基金。联合专业研究机构、市场化投资机构及行业龙头企业,搭建产业资本合作平台,不断吸引社会资本及产业链关键环节核心企业落地。加强银行、证券、保险等金融机构与企业的对接,鼓励金融机构对重大项目、产业链上下游企业提供“投、贷、债、租、证”等多种信贷服务,构建多层次、全方位的科技金融综合服务体系,支持氢能产业发展。

(四)加强宣传引导。综合运用多种宣传渠道和方式,针对氢能发展状况、标准和知识,开展多层次、多维度宣传,及时回应社会关切,推动形成社会共识,营造良好发展氛围。开展氢能全产业链安全法规和安全标准宣贯工作,筑牢氢能安全利用基础。

(五)加强督导评估。建立分工明确、责任具体、上下联动、左右协同的调度督导工作体系,定期对任务落实情况进行调度,压实责任,推进氢能产业发展。对规划实施进行阶段性评估,跟踪产业发展趋势,不断完善规划内容。各地要加强对本地氢能产业发展情况的调度分析,积极推进规划落实。郑汴洛濮氢走廊规划建设工作方案

为加快我省氢能产业集群发展,加速郑汴洛濮氢走廊建设,根据《河南省氢能产业发展中长期规划(2022—2035年)》,编制本方案。

一、总体要求

(一)基本思路。把握氢能产业发展趋势,充分发挥我省资源和区位优势,以“应用引领、产业支撑、保障供应、构建生态”为路径,以交通领域场景示范为突破口,以重大项目建设为抓手,优先创建郑汴洛濮氢能示范应用轴,着力构筑郑州、开封、洛阳、新乡、濮阳五大氢能装备制造产业节点,稳步建设豫北、豫西北、豫中南三大氢能供给基地,加强有效制度供给,构建良好产业发展生态,打造优势突出、特色明显、功能完善、辐射全省的郑汴洛濮氢走廊,形成连通陕西“氢能产业集群”、山东“鲁氢经济带”的黄河中下游氢能产业发展格局。

(二)工作目标。到2025年,突破氢能产业链关键零部件及系统集成核心技术,引进和培育产业链相关企业超过100家,打造国内领先的氢燃料电池整车及核心零部件生产企业2—3家,氢能产业年产值突破1000亿元。低碳低成本氢气供应体系初步建立,建成3—5个绿氢示范项目,适度超前布局建设一批加氢基础设施,氢气终端售价降至30元/公斤以下。氢燃料电池汽车推广应用达到5000辆以上,示范公交线路达到50条以上,示范物流线路达到10条以上,基本形成以货运车辆为主,客运车辆、乘用车等全面推广的氢燃料电池汽车应用格局。

二、重点任务及分工

(一)建设氢能示范应用轴带。以交通领域氢能示范应用为突破口,重点建设高速、国道交通干线氢走廊、郑汴洛文化旅游城际客运氢能示范项目、郑汴濮陆港联运物流集散货运氢能示范项目、郑汴洛濮绿色低碳市政交通氢能示范项目。积极探索氢能在分布式能源、储能领域的应用,推动氢能在冶金、建材、化工等工业领域融合发展。

1.高速公路、国省干线氢走廊。依托“京港澳、大广、连霍”两纵一横高速网络,在郑州、洛阳、开封连霍高速服务区,濮阳、开封大广高速服务区,郑州、新乡、安阳京港澳高速服务区建设加氢综合能源站;在国道310、107等干线公路服务区、沿线枢纽城镇布局建设加氢综合能源站,打造高速公路、国省干线氢走廊。(责任单位:省交通运输厅、发展改革委、住房城乡建设厅、商务厅,有关省辖市政府)

2.物流集散货运氢能示范。结合郑州国际航空货运枢纽、郑州国际陆港,推进氢燃料电池物流车、重型载货车及叉车等示范应用,打造多港联运燃料电池汽车货运专线;鼓励大型工业园区、产业聚集区、物流园区以及大型企业使用氢燃料电池汽车,依托高速公路、国省干线氢走廊,打造燃料电池汽车物流示范线。(责任单位:省交通运输厅、发展改革委、商务厅、邮政管理局,有关省辖市政府)

3.城际客运氢能示范。围绕郑州、开封、洛阳“三座城三百里三千年”文旅线路,打造城际旅游氢能客运专线;积极推动旅游景区燃料电池汽车示范应用,鼓励建设以氢能为主题的绿色生态景区;持续推动城际公交线路燃料电池汽车应用,鼓励增设城际氢燃料电池客车专线,连接重要节点城市,逐步打通氢燃料电池汽车客运走廊;以需求为引导,适度超前建设加氢基础设施,优先在现有加油(气)站、充电站增加加氢功能,建设一批“油、气、电、氢”综合能源示范站。(责任单位:省交通运输厅、文化和旅游厅、商务厅、住房城乡建设厅,郑州、开封、洛阳市政府)

4.市政交通氢能示范。结合郑汴洛濮城镇化发展和城市干线网络提升,鼓励各地制定合理计划,在新增或更换政府公务用车、市政环卫车及城市配送车时优先选择氢燃料电池汽车;鼓励在大型商业购物中心、农贸批发市场等物流集散地推广氢燃料电池汽车;鼓励在市政工程领域推广氢燃料电池自卸车、清障车等,降低市域污染物排放。鼓励新增或更换城市公交运营车辆时选择氢燃料电池汽车,在公交场站内配套建设加氢站。(责任单位:郑州、开封、洛阳、濮阳、新乡市政府)

5.非交通领域氢能示范。在分布式能源、应急电源、工业等领域探索氢燃料电池技术应用示范。鼓励燃料电池在通信行业应用,建设一批氢燃料电池5G基站。鼓励在有条件的景区、工业园区、居民小区布置固定式氢燃料电池装置,为用能用户提供电、热、冷及应急备用等综合能源服务。积极推进氢、电、热等能源互联互补和协同优化,构建供需平衡的分布式热电联供系统。支持郑州新郑国际机场打造全球首个碳中和机场,增加氢能使用比例,积极推广燃料电池应用,构建机场氢能应用场景。到2025年,探索建设非交通领域氢能示范项目50个。(责任单位:省发展改革委、工业和信息化厅、住房城乡建设厅、文化和旅游厅,省通信管理局,省机场集团,有关省辖市政府)

(二)构筑产业节点。结合现有产业基础,构建郑州、开封、洛阳、新乡、濮阳五大氢能装备制造产业节点,贯通氢能产业链关键环节,大力发展氢能全产业链装备制造,依托龙头企业、科研院所及高校,引进企业等开展战略合作,加快形成国内领先的氢能装备产业集群。

1.郑州市。郑州市依托宇通客车,发挥氢能与氢燃料电池汽车技术创新能力和示范运营先进经验,高位谋划、超前布局,联合清华大学、同济大学、郑州大学等高校、科研院所,以及正星氢电、日立信、亿华通等产业链优势企业,围绕燃料电池商用车,培育整体协同生态产业链,驱动关键核心技术创新发展,加强加氢装备等产品技术研发,建设河南省氢能与燃料电池汽车产业研究院,打造国内领先的燃料电池商用车产业示范基地、氢能产业关键技术研发和科技创新示范区。(责任单位:郑州市政府)

2.开封市。开封市依托晋开控股、东大化工等企业联合打造氢能源应用示范基地,建立氢气制、储、运、加等供给体系。依托亚普汽车、奇瑞汽车、开封仪表等企业,启动车载氢系统阀门、仪表和氢瓶等关键零部件配套研发生产,打造氢能产业关键零部件研发制造高地。支持河南越博氢动力研究院在燃料电池电驱技术、电堆及动力总成等关键核心技术方面,汇聚各方力量,成立联合实验室,形成技术突破,完善产业链条。(责任单位:开封市政府)

3.洛阳市。洛阳市依托河南科技大学、清华大学天津高端装备研究院洛阳先进制造产业研发基地等高校、科研院所,搭建氢能燃料电池动力车辆及机械设备关键技术创新研发平台;依托洛阳氢能电机装备产业园、双碳经济产业园等,推动双极板、电堆等产业链式发展,推进氢燃料电池汽车关键零部件自主研发和产业化;依托洛阳双瑞等,加快燃料电池车载储氢瓶、运输储氢管束与站用高压储氢瓶相关研究,推动燃料电池汽车及动力电池产业相关配套设施建设;依托中国一拖、洛阳格力钛、中集凌宇等,围绕城市群燃料电池汽车示范应用任务,加快推进氢燃料电池重卡、客车、专用车自主化、规模化生产,打造氢能产业关键零部件研发制造高地。(责任单位:洛阳市政府)

4.濮阳市。濮阳市依托濮阳高新区、产业集聚区,汇聚广东国鸿、中沁泰康、中原总机、上海陕耀、重塑能源等氢燃料电池及整车制造企业资源,培育氢燃料电池产业集群,建设大功率燃料电池动力系统及膜电极、双极板等核心零部件生产线,推动储氢新材料、储氢装备、绿氢制造设备等项目建设,打造河南(濮阳)氢能装备产业园。加强与中石化大连石油化工研究院及中科院大连化物所、山西煤化所等科研院所协同创新、合力发展,加速产学研用深度融合,构建氢能产业协同发展生态圈。(责任单位:濮阳市政府)

5.新乡市。新乡市依托河南省氢能与燃料电池工程研究中心、河南中氢动力电池研究院等研发平台和新乡高新区氢能产业园等产业载体,发挥河南战新新乡氢能专项基金的引领撬动作用,以及豫氢装备、氢璞创能、新乡骥翀、河南氢枫等骨干企业集聚效应,重点打造“制氢—储氢—加氢—氢燃料电池及系统”协同发展体系,以氢燃料电池渣土车、冷藏车、环卫车示范运营为契机,利用新飞专汽品牌优势,打造新能源专用车生产基地,谋划建设氢能装备制造及检测检验中心,构建氢能产业协同示范运营体系。(责任单位:新乡市政府)

(三)建设氢能供应保障基地。发挥工业副产氢资源丰富、靠近应用场景优势,建设豫北、豫西北、豫中南3个氢能供给基地,探索绿氢生产供应方式,拓展绿氢供给渠道。

1.工业副产氢。结合濮阳、安阳、焦作、济源、许昌、平顶山等地焦化、氯碱企业的副产氢资源,建设豫北、豫西北、豫中南3个氢能供给基地,在保障原有工业企业用氢基础上,进一步优化提升工业副产氢品质,为燃料电池应用提供低成本、稳定供应的氢源保障。鼓励使用节能和低碳技术,降低工业副产氢能耗和排放水平。谋划建设盈德气体濮阳新型化工基地原料气合成公用工程、河南心连心深冷能源股份有限公司氢气提质改造项目等清洁低成本制氢项目。(责任单位:省工业和信息化厅,有关省辖市政府)

2.可再生能源制氢。鼓励风光资源较好的豫北、豫西等区域,探索建设风电制氢、光伏制氢等可再生能源制氢示范项目,不断降低绿电及绿氢制取成本。探索生物质制氢、光解水制氢技术研发,拓展绿氢供给渠道,提升绿氢供给比例。重点建设中原油田增量配电网风电制氢示范项目、河南平煤神马东大化学有限公司16兆瓦光伏制氢示范项目、华久氢能屋顶光伏发电制氢项目等。(责任单位:省发展改革委,有关省辖市政府)

(四)打造良好产业生态。以自主研发与引进吸收相结合,加大技术攻关力度,在核心技术和关键材料领域实现突破。构建政策标准体系,搭建创新发展平台,加强人才支撑,统筹推进产业有序发展。

1.创新驱动,重点突破发展瓶颈。围绕氢能产业链各环节及装备制造领域,加快核心技术攻关,集中突破一批具有自主产权、安全可控的“卡脖子”技术,占领氢能行业技术高地。依托整车/专用车生产企业,联合产业链上下游优势企业及高校、科研院所,针对大功率燃料电池动力系统和高功率密度、大功率电堆进行技术攻关,提升高速车载空压机、高循环量氢气循环系统技术水平,提升膜电极材料自主研发和产业化能力,突破双极板长寿命、低成本制备技术,大力研发具备自主知识产权的高性能燃料电池基础材料。围绕氢气制、储、运、加环节,重点开展低成本工业副产氢气纯化、天然气管道掺氢运输、高压氢气运输、固定式大容量储氢系统安全防护、氢气快速加注、油(气、电)氢合建站安全防护等技术研究。(责任单位:省科技厅、发展改革委、工业和信息化厅、商务厅、住房城乡建设厅)

2.安全为先,不断完善政策体系。加强安全监管,夯实企业安全生产主体责任,强化各职能部门在氢气制、储、运、加、用等环节的监管责任。指导企业研究制定氢能突发事件处置预案、处置技战术和作业规程,开展专项演练,及时有效应对各类氢能安全风险。(责任单位:省应急厅、工业和信息化厅、住房城乡建设厅、交通运输厅、市场监管局、有关省辖市政府)

完善加氢站建设审批和运营管理机制,制定省级加氢站建设审批管理办法,明确加氢站建设、审批、验收流程。(责任单位:省住房城乡建设厅)

贯彻执行氢能产业国家标准、行业标准及安全使用规范,支持制定地方标准,鼓励相关社会团体制定团体标准,努力将我省标准转化为国家标准、行业标准。(责任单位:省市场监管局)

3.要素保障,支撑产业快速发展。统筹中央和地方有关奖补资金,支持郑州燃料电池汽车示范应用城市群开展氢燃料电池汽车示范应用及氢能供应商业模式创新等。对符合条件的绿氢项目按照政策规定给予补助或奖励。(责任单位:省财政厅,有关省辖市政府)

对符合省级规划布局、带动力强的氢能领域项目,优先纳入省重点项目,按照省重点项目有关政策,给予用地等要素保障。有关省辖市要把氢能产业项目用地纳入当地国土空间规划,统筹保障项目用地。(责任单位:省发展改革委,有关省辖市政府)

研究制定配套加氢基础设施奖励政策,研究加氢终端补贴政策,降低氢燃料电池使用成本。鼓励郑汴洛濮氢走廊沿线省辖市出台氢燃料电池汽车推广应用奖励政策,支持氢能相关企业使用本地配套产品。(责任单位:省财政厅、工业和信息化厅,有关省辖市政府)

4.搭建平台,推动产业有序发展。依托骨干企业,搭建氢气智慧供应平台,立足供应端,利用新一代信息技术,将氢能制、储、运、加产业链节点串连成线,统一质量标准,形成规模化集约效应,降低用氢成本。搭建氢能汽车运营平台,立足需求端,探索车辆生产、运营维护、金融一体化解决方案,通过氢能公交运营、氢能重卡打包租赁等模式,降低氢燃料电池汽车购置和使用成本。搭建产业资本合作平台,依托省属投融资平台,引入战略投资者,鼓励新兴产业投资引导基金、创业投资引导基金等通过市场化运作设立氢能产业子基金。通过“外引内培”,积极引进氢能产业链关键环节核心企业,完善省内氢能源产业配套,迅速提升我省氢能产业链整体竞争力。(责任单位:省发展改革委、财政厅、工业和信息化厅、省政府国资委)

5.人才培育,筑牢产业发展底座。积极创新、综合运用人才政策,建立柔性灵活的人才激励机制,将氢能领域高层次创新创业人才及团队的引进纳入我省招才引智活动,加强高端、紧缺人才引进和培育。将氢能产业列为职业技能培训重点,深化产教融合,培养一批氢能技术研究、产品开发和应用检测等高技能应用型人才。(责任单位:省科技厅、人力资源社会保障厅、教育厅、工业和信息化厅)

三、保障政策

(一)健全推进机制。充分发挥省氢能产业发展领导小组作用,加快研究制定氢能产业相关专项政策。指导相关省辖市完善产业规划及政策措施,形成全省统筹、各地协同的发展局面。健全工作推进机制,建立郑汴洛濮氢走廊联席会议制度,坚持问题导向,及时协调解决推进过程中的重大问题。

(二)明确责任分工。各地要发挥主体作用,组织编制实施方案,细化分解目标任务,建立工作台账,明确时间要求,确保方案落到实处。

(三)加强考核评价。各责任单位要切实落实责任,建立工作推进机制。省直有关部门要加强工作考核,定期督促指导,对任务完成情况开展定期评价。

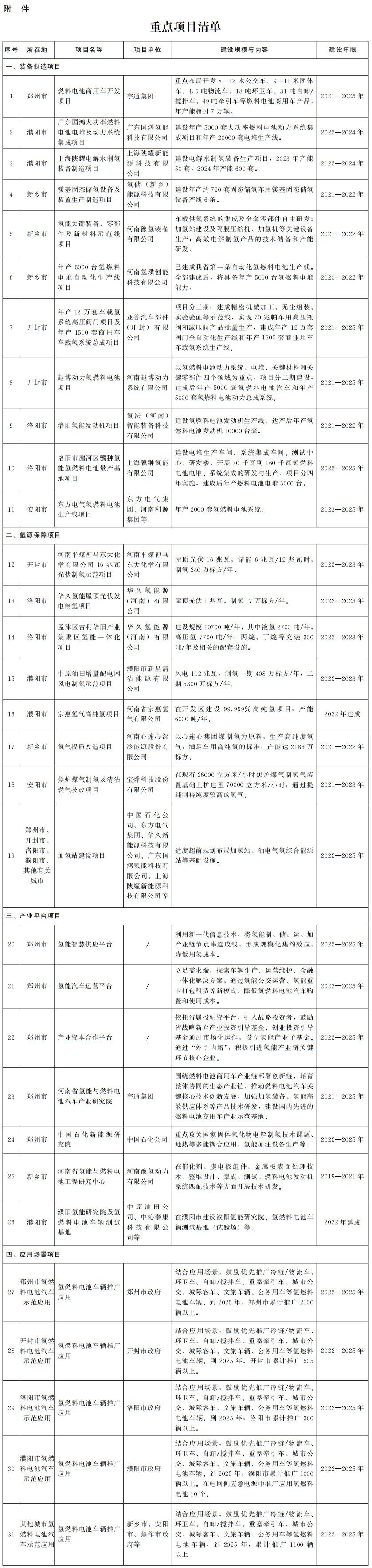
附件:


分享到:
华体app登录入口相关的文章 iTAG:
进一步推动大型风电光伏基地建成并网 加快配套储能调峰
支持山东深化新旧动能转换,推动绿色低碳高质量发展
习近平主持召开中央全面深化改革委员会第二十七次会议
碳排放数字能源系统 赋能建筑领域绿色生态快速发展
九部门联合印发发展规划 到2025年可再生能源年发电量约
山东省电力行业2022年“安全生产月”和“安全生产万里
福建能源监管办与国网福建省电力公司就中低压分布式电
东北能源监管局夯实工作基础 做好电力防汛抗旱工
频道推荐
服务中心
微信公众号

CESI
关于本站
版权声明
广告投放
网站帮助
联系我们
网站服务
会员服务
最新项目
资金服务
园区招商
展会合作
节能产业网是以互联网+节能为核心构建的线上线下相结合的一站式节能服务平台。
©2007-2020 CHINA-ESI.COM

节能QQ群:39847109
顶部微信二维码底部
扫描二维码关注官方公众微信