华体app登录入口

华体app登录入口 行业资讯 政策法规 产业市场 节能技术 能源信息 宏观环境 会议会展 活动图库 资料下载 焦点专题 智囊团 企业库
能源信息  节能产业网 >> 能源信息 >> 油气煤炭 >> 正文
跌了55天,港口煤价终于涨了!
来源:今日智库 时间:2020/5/13 21:30:55 用手机浏览

近日,北方港口动力煤市场在企稳一周之后终于迎来了上涨势头,丰矿动力煤指导价格显示,港口各煤种价格已经出现了2-3元/吨的小幅探涨!今日智库发现,此次上涨却是港口煤价持续下跌55天来的首次上涨!港口煤价“画风突变”的背后,动力煤市场有何究竟?


今日智库认为,港口煤价之所以出现上涨势头,主要有以下几个方面的原因:

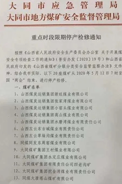
一是产地煤矿停产检修,市场看涨情绪较浓。今日智库获悉,大同市相关部门于近日下文件,要求大同市20座煤矿从2020年5月12日至“两会”结束,进行全面停产检修,设计年产能7500万吨左右。可以预计,短期内产地煤炭市场供应将逐步收紧,矿方对后市看涨预期强烈。


\

\


二是港口货源出现结构性紧缺,导致部分低硫优质煤报价持续坚挺。港口多位贸易商向今日智库透露,港口优质低硫煤由于供应紧张,已经按照指数上浮7—8元/吨来报价,加之受大秦线检修影响,港口货源供应的减少叠加用煤旺季的来临,部分贸易商已经开始出现囤货心态,不再压价售卖。


三是下游需求迅速增长。近期受南方高温天气影响,华南地区民用电攀升,水电不及预期,南方火电需求猛增,沿海六大电日耗持续保持在60万吨以上水平,同时库存继续向下消耗至1500万吨左右,存煤可用天数23天。而且今日智库获悉到,昨日行业内相关协会已经发文请求政府部门进一步严控进口煤,受此影响国内部分中小电厂补库意愿较强,港口询货较为积极。


虽然当前港口煤价开启小幅涨势,但从港口实际成交情况来看,多以长协煤成交为主,市场煤放量仍然有限,且港口锚地及预到船只不多。短期来看,今日智库认为,当前港口煤价上涨的情绪化推动力显然要大于其实质性影响力,后续煤价能否实现持续性上涨态势仍取决于下游电厂日耗的修复力度。



             

                                                              


分享到:
华体app登录入口相关的文章 iTAG:
港口煤价持续走低,下游需求尚未释放
煤炭供需处于缓慢复苏期 四月港口煤价将迎来上涨
港口煤价涨跌两难
港口煤价保持稳定 上下游冰火两重天
港口煤价陷入僵持 短时间内不会下跌
下游需求乏力 港口煤价上涨动力不足?
港口煤价暂时趋稳 下周或将出现下跌
本周港口煤价逐渐趋稳
频道推荐
服务中心
微信公众号

CESI
关于本站
版权声明
广告投放
网站帮助
联系我们
网站服务
会员服务
最新项目
资金服务
园区招商
展会合作
节能产业网是以互联网+节能为核心构建的线上线下相结合的一站式节能服务平台。
©2007-2020 CHINA-ESI.COM

节能QQ群:39847109
顶部微信二维码底部
扫描二维码关注官方公众微信