华体app登录入口

华体app登录入口 行业资讯 政策法规 产业市场 节能技术 能源信息 宏观环境 会议会展 活动图库 资料下载 焦点专题 智囊团 企业库
能源信息  节能产业网 >> 能源信息 >> 太 阳 能 >> 正文
五省+三条特高压基地:十四五光伏规划超87GW
来源:智汇光伏 时间:2020/11/20 20:43:54 用手机浏览

在“2030年碳中和、2060年碳达峰”目标的指引下,随着“十四五”可再生能源规划工作的开展,各省都在规划大型新能源基地产业基地。


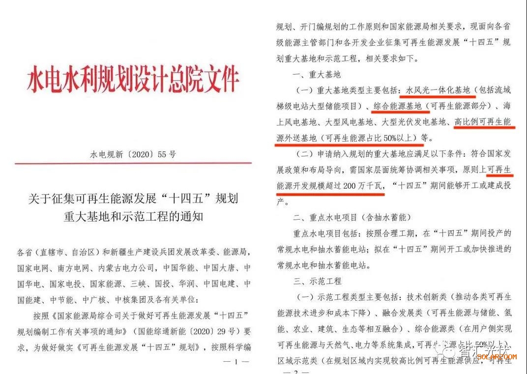
2020年5月,水规总院曾下发文件,要求各省申报可再生能源重大基地,包括:

1)水风光一体化基地、2)综合能源基地、3)大型风电、光伏基地、4)高比例可再生能源外送基地(可再生能源占比50%以上)。


原则上,基地规模应该在2GW以上。

\

部分省份已经率先开展了基地规划工作。


一、四川:十四五总规划约20GW,0.8GW即将招标

2019年11月,四川省能源局下发《关于编制光伏发电基地规划(2020-2025年)有关事项的通知》,拟在甘孜、阿坝、凉山州及攀枝花市启动光伏基地编制规划工作,按照基地化、规模化、集约化的要求,每个市(州)原则上只规划1-2个光伏发电基地,最多不超过3个,每个光伏发电基地规模不少于1GW。


\

2020年6月30日,根据四川发改委官方消息,四川省甘孜、阿坝、凉山州及攀枝花市“三州一市”光伏基地规划评审会召开。该规划修改完善规划后,将按程序报批,为四川省“十四五”及以后光伏基地建设创造条件。


据介绍,四川“三州一市”光伏基地十四五规划总装机容量预计20GW,其中:2020年第一批试点竞价项目0.8GW,将于近期启动招标。


2020年9月25日,四川省发改委、四川省能源局印发《四川省2020年光伏发电项目竞争配置工作方案》的通知,确定2020年度光伏项目开发规模为80万千瓦,其中攀枝花市、阿坝州、甘孜州、凉山州各20万千瓦。


项目要求明年12月底前全容量建成投产。

项目申报的上网电价不得高于四川省燃煤发电基准价,为平枯期结算电价,中标企业与电网企业签订长期购售电合同(不少于20年)。丰水期全电量参与市场化交易;不参与市场交易的,结算电价按照四川省丰水期(6-10月)光伏发电市场化交易有关文件执行。


二、张北柔性直流、张北~雄安1000千伏特高压交流:18GW

7月18日17时18分,张北~雄安1000千伏特高压交流输变电工程线路工程最后一个放线段4S008至4S009段完成导线架设,标志着该工程河北南网段全线率先贯通。


张北地区太阳能资源非常好,在现已有造价下可以实现平价上网。然而,新能源消纳压力大,直接限制了当地新增光伏项目。


2019年5月,河北省发改委发布《关于下达2019年第一批光伏发电平价上网项目计划的通知》(冀发改能源〔2019〕719号)。其中,附件3公示了5.81GW平价上网备选项目。这些项目之所以无法入选,就是因为当地的消纳限制。


早在2015年,就印发《河北省张家口市可再生能源示范区发展规划》的通知,提出2020年6GW,2030年24GW的光伏装机目标。这两条特高压线路的建成,将极大缓解当地新能源项目的消纳问题,为实现装机规模目标提供支持。


\

三、新疆准东、石河子基地:9.5GW光伏

早在2016年,国家发改委批复的《新疆准东新能源基地建设方案》中,规划准东新能源基地中规划总规模为7.7GW,包括风电5.2GW、光电2.5GW。


其中,至少有1GW光伏项目是在2019年建成。

2019年8月,新疆石河子市出台清洁能源替代攻坚行动方案。提出到2020年底建成7GW光伏发电,清洁能源电力装机规模占比由4.26%调整至51.89%,清洁能源发电量占比由1.81%调整至25.74%;并明确了送出方案。


许多企业也开始在新疆布局:

2020年2月22日,国电投控股的吉电股份发布公告称:将成立新疆分公司,在石河子投资2GW光伏发电项目。吉电股份的控股股东为国电投吉林能源公司;“实际控制人”为国家电力投资集团。


2020年4月20日,石河子政府网发布消息称:新疆生产建设兵团第八师一三四团农业发展服务中心与新疆中品新能源发电有限公司(振发控股集团下属公司)签订了1000兆瓦的光伏平价项目开发协议。


\

四、云南:未来一年新增3GW,已经完成招标

虽然云南太阳能资源丰富,但由于当地水电资源丰富、价格便宜,光伏装机规模并不大。截止2020年6月底,云南的累计光伏装机为389万kW,在全国排第18名。


然而,不知何时起,云南突然变成光伏投资的热土!

隆基:9月20日,隆基股份总裁李振国表示,隆基股份在云南楚雄、保山、丽江、曲靖等地建设和扩大了光伏产业基地,隆基在云南累计投资已超过200亿元。


晶澳:拟在“云南省水电硅材加工一体化产业示范基地”投资58.3亿元建设拉晶车间、线切车间及仓储动力等建筑、购置单晶炉、线切及其他附属设备,投资建设“年产20GW拉晶及切片项目”。


晶科:悄然设立晶科能源(楚雄)有限公司,其注册资本5亿,计划生产硅片、电池及组件。

通威:与保山市人民政府、保山市人民政府工贸园区管理委员会和昌宁县人民政府共同签署《投资协议书》,在云南省保山市投资建设年产4万吨高纯晶硅项目,主要从事高纯晶硅的研发、生产和销售等,该项目总投资预计为40亿元人民币。


在上游不断加大在云南投资的同时,下游电站投资也有大规模的规划。

2020年3月10日,云南省能源局召开2020年全省能源工作电视电话会议。会议要求2020年要重点做好9项重点工作任务:其中表示努力扩大投资,推进水电基地、油气基地、国际能源枢纽建设,实现乌东德水电站2020年7月首批机组投产发电,科学有序推进新增800万千瓦风电、300万千瓦光伏布局与建设。


9月30日,云南省发展和改革委员会、云南省能源局发布了《云南省在适宜地区适度开发利用新能源规划》及配套文件,列出了3GW项目的具体分布情况,如下表所示。


表1:2020~2021年云南省新增光伏项目情况

\

这些光伏项目将全部平价上网,全额收购;且后10年电价机制项目业主可延续前10年量价消纳机制,也可自主选择参与市场化方式消纳。


10月26日,云南省能源局发布《关于云南在适宜地区适度开发利用新能源省级遴选企业结果的公告》,共10家企业瓜分了云南省2020~2021年11GW风、光项目指标,包含:7.9GW风电项目、3GW光伏项目指标,如下表所示。


表:入选企业列表

\

五、陕西~湖北特高压:3GW光伏!

2019年1月,国家发展改革委《关于陕北~湖北±800千伏特高压直流输电工程核准的批复》中明确,综合考虑通道电网电力平衡及调峰平衡、通道送电能力、新能源弃电率及火电利用小时等,拟配套火电8GW,新能源6GW。


根据《陕北~湖北特高压直流输电工程配套电源建设规划环境影响报告书》:

按照核准备案新能源装机分布情况,在新能源配套6GW方案下,可考虑风电3GW,光伏3GW。


六、河北:十四五超22GW,0.8GW项目即将招标

日前,河北省发改委下发关于征求《关于推进风电、光伏发电科学有序发展的实施方案(征求意见稿)》指出:

到2020年河北省风电、光伏发电装机要全面完成“十三五”规划目标任务,其中风电装机达到2080万千瓦,光伏装机达到1700万千瓦;到2050年,河北省风电、光伏发电装机分别达到2600万千瓦、2000万千瓦以上。


河北在建的、计划2021年底前并网的光伏项目规模就高达1294.3万kW;如下表所示。

\

计划在十四五末完成的储备项目包含三类,其中光伏项目911.5万kW,如下表所示。

\

计划在十四五末完成的、处于谋划阶段的新示范项目包含四类,如下表所示。

\

可见,河北省十四五光伏新增规模将超过22GW。

七、蒙西~晋中1000千伏特高压交流

2019年,达拉特旗的领跑者招标中,最低中标电价已经低至0.26元/kWh,低于当地煤电基准价。蒙西地区太阳能资源好,完全可以实现平价上网。然而,当地的消纳水平严重限制的平价光伏项目的发展。

与张北的特高压一样,蒙西~晋中将新增8000MW的输送容量,解决当地新能源的消纳问题,给蒙西风电、光伏带来新的增长点。


八、广东:仅第二批平价项目就10.89GW

9月29日,广东省发改委等六部门联合印发《广东省培育新能源战略性新兴产业集群行动计划(2021-2025年)》,提出:大力发展先进核能、海上风电、太阳能等优势产业,加快培育氢能、储能、智慧能源等新兴产业,建设沿海新能源产业带和省内差异布局的产业集聚区,助推能源清洁低碳化转型,到2025年,全省非化石能源消费约占全省能源消费总量的30%,形成国内领先、世界一流的新能源产业集群。


截至2019年底,全省新能源发电装机规模5153万千瓦(其中核电装机1614万千瓦,气电装机2250万千瓦,风电、光伏、生物质发电装机1289万千瓦)。

到2025年,新能源发电装机规模约10250万千瓦(其中核电装机约1850万千瓦,气电装机约4200万千瓦,风电、光伏、生物质发电装机约4200万千瓦),天然气供应能力超过700亿立方米,制氢规模约8万吨,氢燃料电池约500万千瓦,储能规模约200万千瓦!


可见,按照广东省的规划,到2025年,广东新增的风电、光伏、生物质装机将达到29.11GW。

而在此之前,国家能源局下发的第二批33GW光伏平价上网项目中,广东一省就占了127个,总规模为10.89GW!



            
分享到:
华体app登录入口相关的文章 iTAG:
没有华体app登录入口相关的文章
频道推荐
服务中心
微信公众号

CESI
关于本站
版权声明
广告投放
网站帮助
联系我们
网站服务
会员服务
最新项目
资金服务
园区招商
展会合作
节能产业网是以互联网+节能为核心构建的线上线下相结合的一站式节能服务平台。
©2007-2020 CHINA-ESI.COM

节能QQ群:39847109
顶部微信二维码底部
扫描二维码关注官方公众微信