华体app登录入口

华体app登录入口 行业资讯 政策法规 产业市场 节能技术 能源信息 宏观环境 会议会展 活动图库 资料下载 焦点专题 智囊团 企业库
能源信息  节能产业网 >> 能源信息 >> 生物质能 >> 正文
垃圾焚烧发电行业收入成本测算解析
来源:砖济咨询 时间:2021/1/20 20:58:54 用手机浏览

摘要:近年来,我国垃圾处理的方式逐渐由垃圾填埋转变为垃圾焚烧发电的方式,今天,笔者将就垃圾焚烧发电行业的财务模型进行解析。 国家印发《关于促进非水可再生能源发电健康发展的若干意见》有关事项的补充通知,确定了垃圾发电项目“全生命周期合理利用小时数为82500小时”和“自并网之日起满15年后,不再享受中央财政补贴资金”的国家补贴限制。以往基于“280kwh、0.65元/kwh”的财务模型已经不再适用,本文将着重解析垃圾焚烧发电行业售电收入,同时将介绍垃圾发电其他收入及成本的构成。


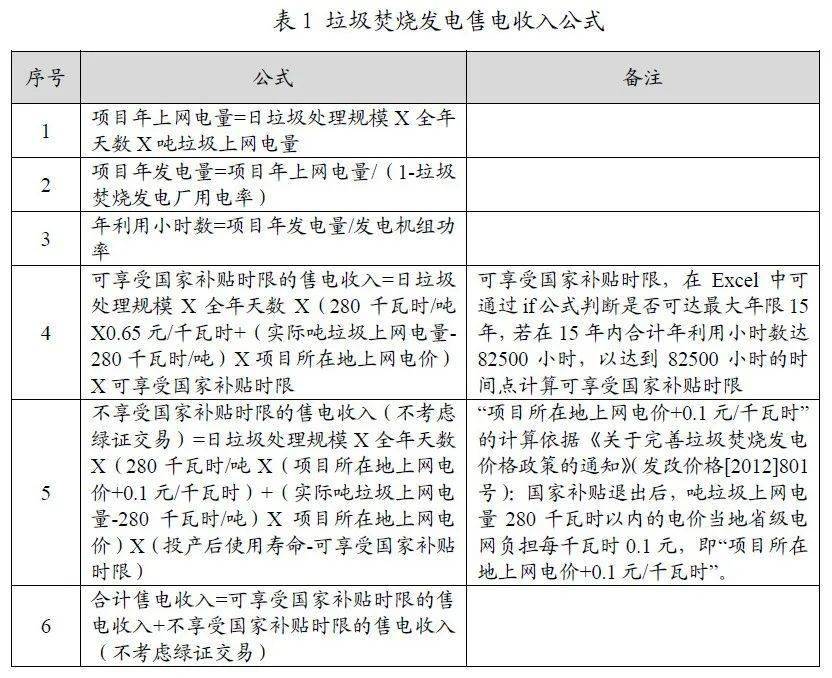
一、垃圾焚烧发电项目售电收入解析

在计算垃圾焚烧发电项目售电收入时,一般需要以下这些已知条件:①项目垃圾日处理规模;②发电机组功率;③投产后使用寿命;④吨垃圾上网电量;⑤垃圾焚烧发电厂用电率;⑥项目所在地上网电价。为便于理解,笔者将展现垃圾焚烧发电项目售电收入计算步骤,具体如下所示:

二、垃圾焚烧发电项目其他收入介绍

除售电收入以外的其他收入主要为生活垃圾处理费。生活垃圾处理费收入为国家根据垃圾处理量支付的处理费用,此项收入同样是垃圾焚烧发电项目重要收入来源之一。


三、垃圾焚烧发电项目经营成本介绍

项目运营成本一般包括外购原材料费、燃料动力费、维修费用、人工成本、渗滤液及飞灰处理费、环境检测费、保险费、管理费等。


外购原材料费:垃圾焚烧发电过程中消耗的材料、物料,包括氢氧化钙、活性炭、氨水等,可根据垃圾处理量计算,一般约占经营成本的20%-30%。

燃料动力费:在生产经营过程中,从外部购买的燃料和动力费用,包括柴油、汽油、生产用水等。燃料主要包括垃圾焚烧燃料消耗和运输燃料消耗。可根据垃圾处理量和运输距离计算。生产用水包括垃圾焚烧发电耗水和人员办公用水,可根据垃圾处理量和人员数量计算,一般约占经营成本的4%-8%。


人工成本:在生产经营过程中聘用的人员成本,包含人员工资、福利、社会保险等费用。可根据《生活垃圾焚烧处理工程项目建设标准》(建标142-2010)中运营管理与劳动定员一章,结合项目实际情况计算人员数量和项目所在地人员工资情况计算人工成本,一般约占经营成本的20%-25%。


维修费用:在生产过程中设施设备等资产的损耗,通过维修维持其原有的功能,一般包括正常修理和大修,甚至设备更新。一般可根据设备投资额的3%-8%计算,约占经营成本的22%-27%。


废弃物处置费:在垃圾焚烧过程中出现的飞灰、渗滤液、灰渣等废弃物需专业工艺处理所产生的费用,可根据垃圾处理量计算废弃物产生量,结合废弃物处置单价进行计算,一般约占经营成本的8%-12%。

其他费用还包括环境检测费、保险费、管理费、租金等费用,一般根据经验数据预测。

根据笔者了解到的行业经验数据,绘制垃圾焚烧发电项目经营成本构成饼状图,具体如下所示。


\

图1 垃圾焚烧发电项目经营成本构成

四、垃圾焚烧发电项目税费介绍


根据《资源综合利用产品和劳务增值税优惠目录》(财税〔2015〕78号)的规定,垃圾焚烧发电属于增值税100%即征即退的行业,发生的增值税缴纳退还后可作为其他收益计入项目收入中。

根据《中华人民共和国企业所得税法实施条例》规定,企业从事公共污水处理、公共垃圾处理、沼气综合开发利用、节能减排技术改造、海水淡化等项目的所得,在项目取得第一笔生产经营收入所属纳税年度起,给予“三免三减半”的优惠。垃圾焚烧发电项目属于公共垃圾处理,享受所得税“三免三减半”的政策。



分享到:
华体app登录入口相关的文章 iTAG:
垃圾焚烧发电步入深度整合期
2020年前三季度生物质发电运行情况简报
成都无害化垃圾焚烧发电让生活垃圾“放心烧”
山东潍坊生活垃圾焚烧发电处理厂启动三期工程建设
牡丹江市生活垃圾焚烧发电厂项目破土动工
新政:垃圾焚烧发电项目想要补贴?必须“装、树、联”
厦门第五座生活垃圾焚烧发电厂试运行
全国首个无围墙垃圾发电示范工程将向市民免费开放
频道推荐
服务中心
微信公众号

CESI
关于本站
版权声明
广告投放
网站帮助
联系我们
网站服务
会员服务
最新项目
资金服务
园区招商
展会合作
节能产业网是以互联网+节能为核心构建的线上线下相结合的一站式节能服务平台。
©2007-2020 CHINA-ESI.COM

节能QQ群:39847109
顶部微信二维码底部
扫描二维码关注官方公众微信