华体app登录入口

华体app登录入口 行业资讯 政策法规 产业市场 节能技术 能源信息 宏观环境 会议会展 活动图库 资料下载 焦点专题 智囊团 企业库
能源信息  节能产业网 >> 能源信息 >> 太 阳 能 >> 正文
“五大六小”的光伏布局
来源:光伏资讯 时间:2021/1/28 21:30:01 用手机浏览

2020年年末能源局等七部委密集发布关于推进光伏应用的政策文件,加之光伏成本下降,碳达峰的目标落实细化,十四五期间我国上游光伏装备制造业、中下游光伏应用投资建设设计乃至运维领域将迎来更全方位的发展。


同时,光伏极具潜力的降本空间正吸引着越来越多的投资企业参与,各大电力央企更是卯足劲头投资光伏。光伏资讯将“五大六小”的光伏布局进行整理汇总,详见表格。


\

五大电力央企指的是国家能源投资集团、中国华能集团、中国华电集团、中国大唐集团以及国家电力投资集团。

国家能源投资集团:

2017年,神华集团与国电合并后成立国家能源投资集团。

在可再生能源领域的布局中,国家能源投资集团是全球最大的风电投资商。截至2019年年底,电力总装机规模为24578万千瓦,截至2019年底,国家能源集团电力总装机规模为24578万千瓦,比第二名的华能(18278万千瓦)多出了35.5%。2020年新增投产新能源521万千瓦,开工新能源535万千瓦。其中,国能投持有超过40GW的风电装机,光伏装机却位居五大发电集团最后一位,仅1.31GW。

华能:

截至2019年年底,电力总装机规模为14213万千瓦,其中,光伏装机容量4GW。据光伏资讯了解,2020年华能实现新增新能源装机突破1000万千瓦,开工超1000万千瓦。

中国华电集团:

报告显示,截至2019年底,华电集团装机容量为15300万千瓦,其中,清洁能源装机占比达到40.4%,同比提高0.71个百分点。本集团控股燃煤机组4,323.5万千瓦,燃气机组687.41万千瓦,风电362.62万千瓦,水电216.54万千瓦,太阳能66.46万千瓦。

大唐:

截至2019 年年底,电力总装机规模为18278万千瓦,其中,光伏装机容量2.6GW。截至2020年9月,大唐集团在役发电装机规模1.55亿千瓦,其中清洁能源占比36.4%。

国家电力投资集团:

国电投早在光伏领域布局,并遥遥领先。

根据国家电投党组副书记、总经理江毅在会上所做的工作报告,2019年,国家电投新增电力装机1134万千瓦,总装机规模达1.51亿千瓦,清洁能源装机占比50.5%,其中光伏发电装机1929万千瓦,继续保持世界第一;全年发电量5538亿千瓦时,同比增11.2%。

2020年全年,集团公司新增清洁能源装机2259万千瓦,其中新能源风电、光伏新增产能2186万千瓦(风电1158万千瓦,光伏1028万千瓦)。截至2020年末,国家电投集团清洁能源装机总量达到9888万千瓦,光伏发电装机2961.2万千瓦,继续稳居全球第一。

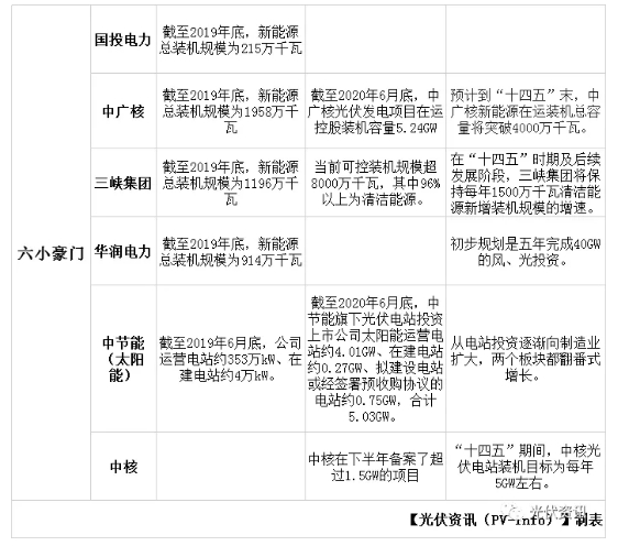
六小豪门指的是三峡、中广核、华润电力以及国投电力,中节能、中核凭借其光伏投资力度以及装机规模进入“六小豪门”之列。

\

国投电力:

国投电力是国家开发投资集团有限公司旗下的沪市A股上市公司,通过并购获得横峰县晶科电力90%股权。截至2019年底,新能源总装机规模为215万千瓦。

中广核:

截至2020年12月31日止十二个月,集团累计完成发电量13,825.2吉瓦时,比2019年同期增加2.1%。其中,中国风电项目增加46.4%,中国太阳能项目增加64.4%,中国燃煤、热电联产及燃气项目减少75.1%,中国水电项目减少5.5%及韩国燃气项目减少4.4%。

2020年新增投产装机突破400万千瓦,再创历史建设新高,国内在运装机总容量突破2400万千瓦!

三峡集团:

截至2019年底,三峡新能源已投产光伏项目遍及甘肃、青海、河北等18个省区,累计装机规模超440万kW。2020年新增投产装机超500万千瓦,总装机规模突破1500万千瓦。

华润电力:

截至2019年底,新能源总装机容量规模为914万千瓦。

中节能:

日前中节能发布2020年第一季度业绩快报公告。截至2020年3月末,公司并网装机容量为295.77万千瓦。2020年第一季度公司累计完成上网电量152,601万千瓦时,比上年同期增加16,451万千瓦时,增幅为12.08%;

中核:

2020年下半年备案了超过1.5GW的项目。

国家能源集团:

截至2019年底,国家能源集团电力总装机规模为24578万千瓦,比第二名的华能(18278万千瓦)多出了35.5%。2020年新增投产新能源521万千瓦,开工新能源535万千瓦。(其中:旗下国华投资公司新增新能源装机159万千瓦,其中新建116万千瓦、收购43万千瓦,超额完成100万千瓦的计划目标;龙源电力超额完成集团公司下达的“投产228万千瓦、开工309万千瓦”的“新能源500万+行动计划”任务。)

2021年是“十四五”开局之年,到目前,已有7家电力央企提出“十四五”新能源发展规划建议和看法。


\

详情如下:


华能:11月27日,华能党组书记、董事长、中国工程院院士提出“十四五”期间华能要干8000万到1亿千瓦的清洁能源,初步估算新能源调整的投资力度在7000亿人民币左右,这是目前各大央企在官方提出的十四五最大能源规划。

国家能源集团:11月28日集团公司党组书记、董事长王祥喜提出要全力推进绿色转型开新局,规划建设若干个千万千瓦级综合能源基地,瞄准新能源与可再生能源“两个1000万+”目标,推进一批重大项目开工、建设和投产。也是五大电力集团又一个公开十四五新能源发展规划的电力企业集团。

国家电投:仅从目前青海等几个大基地待建数据统计,就已经接近2000万千瓦,这也意味着国家电投十四五的风电规划不会低于2000万千瓦。

华电:从清洁能源装机占比来看,华电集团清洁能源装机占比达到40.4%,根据华电2019年社会责任报告数据显示,到2019年年底,总装机容量达到1.53亿千瓦,而风光新能源装机容量仅为1744万千瓦,十四五期间,相信华电在风光新能源的规划发展中,也不会低于1500万千瓦。

大唐:根据公开数据显示,截至2019年年底,装机容量1.44亿千瓦,其中或得按9732万千瓦,火电装机占比达到67.58%,从发电量看,清洁能源比重仅为36.26%,对比2060年的碳中和目标,以及非化石能源装机比重达到50%的目标,还有不小的差距,意味着大集团十四五期间的新能源(非水新能源)装机规划不会比其他电力央企小。

三峡:11月27日,三峡新能源副总经理吴启仁表示:在“十四五”时期及后续发展阶段,三峡集团将保持每年1500万千瓦清洁能源新增装机规模的增速,为碳排放目标贡献力量。

中广核:2020年上半年中广核公开表示:十四五期间再造一个中广核新能源。2019年年底新能源装机容量已经突破2000万千瓦,意味着未来5年,中广核将再增加2000万千瓦以上的新能源装机。






分享到:
华体app登录入口相关的文章 iTAG:
没有华体app登录入口相关的文章
频道推荐
服务中心
微信公众号

CESI
关于本站
版权声明
广告投放
网站帮助
联系我们
网站服务
会员服务
最新项目
资金服务
园区招商
展会合作
节能产业网是以互联网+节能为核心构建的线上线下相结合的一站式节能服务平台。
©2007-2020 CHINA-ESI.COM

节能QQ群:39847109
顶部微信二维码底部
扫描二维码关注官方公众微信