华体app登录入口

华体app登录入口 行业资讯 政策法规 产业市场 节能技术 能源信息 宏观环境 会议会展 活动图库 资料下载 焦点专题 智囊团 企业库
能源信息  节能产业网 >> 能源信息 >> 生物质能 >> 正文
吉林开展2021年生物质、垃圾焚烧发电企业与电力用户直接交易
来源:北极星电力网 时间:2021/2/22 22:05:54 用手机浏览

吉林电力交易中心开展2021年吉林省生物质、垃圾焚烧发电企业与电力用户直接交易,交易时间安排如下:


1.双边交易。2 月 23 日 9:00-15:00 为双边交易开放期,电力 用户和售电公司登陆交易平台签署交易承诺书,申报电量、电价, 发电企业登陆交易平台签署交易承诺书,确认电量电价。


2.挂牌交易。2 月 24 日 8:30—10:30,电力用户及售电公司 第一轮申报挂牌电量、电价;10:30-11:30 发电企业申报摘牌电 量;13:30,吉林电力交易中心发布一轮出清结果;13:30-14:00, 电力用户及售电公司第二轮申报挂牌电量、电价;14:00-14:30 发电企业申报摘牌电量;14:30,吉林电力交易中心发布二轮出清 结果;15:00—15:30,电力用户及售电公司第三轮申报挂牌电量、 电价;15:30-16:00 发电企业申报摘牌电量;16:00,吉林电力交 易中心发布三轮出清结果。


3. 3 月 1 日前,完成电量校核、安全校核,发布交易结果。

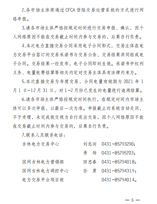
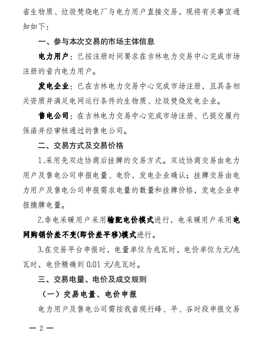
详情如下:

\
\
\
\
\


            
分享到:
华体app登录入口相关的文章 iTAG:
吉林:农作物秸秆等生物质能源发展方兴未艾
四年后吉林生物质能源产量将达840万吨
频道推荐
服务中心
微信公众号

CESI
关于本站
版权声明
广告投放
网站帮助
联系我们
网站服务
会员服务
最新项目
资金服务
园区招商
展会合作
节能产业网是以互联网+节能为核心构建的线上线下相结合的一站式节能服务平台。
©2007-2020 CHINA-ESI.COM

节能QQ群:39847109
顶部微信二维码底部
扫描二维码关注官方公众微信