华体app登录入口

华体app登录入口 行业资讯 政策法规 产业市场 节能技术 能源信息 宏观环境 会议会展 活动图库 资料下载 焦点专题 智囊团 企业库
能源信息  节能产业网 >> 能源信息 >> 太 阳 能 >> 正文
光伏价格猛涨!引行业关注,发改委发出价格预测预警
来源:国际能源网 时间:2021/6/17 22:25:48 用手机浏览

对于近期的硅料价格高幅度拉升,行业企业接连涨价的背景之下,今日,爱旭股份发布一篇《关于光伏行业热点、难点问题座谈会的汇报材料》的文章,引发行业关注与热议。

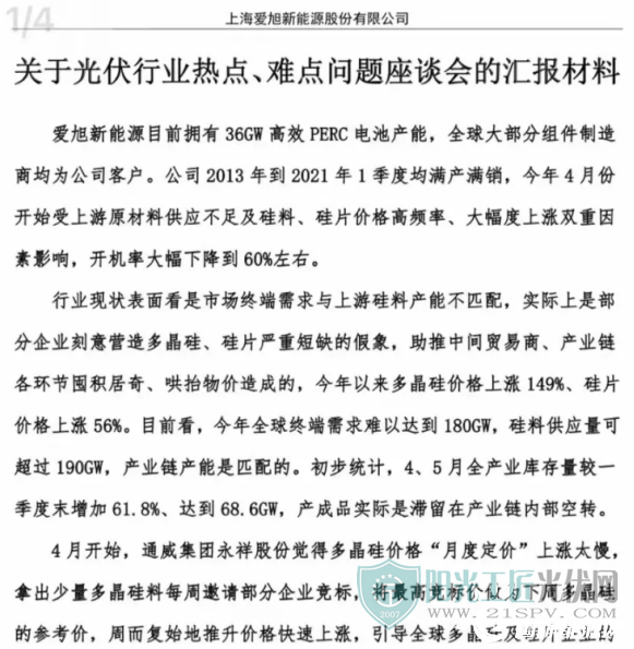
材料显示,行业现状表面看是市场终端需求与上游硅料产能不匹配,实际上是部分企业刻意营造多晶硅、硅片严重短缺的假象,助推中间贸易商、产业链各环节囤积居奇、哄抬物价造成的。

\

材料中还指出,今年以来多晶硅价格上涨149%、硅片价格上涨56%。目前看,今年全球终端需求难以达到180GW,硅料供应量可超过190GW,产业链产能是匹配的。初步统计,4、5月全产业库存量较一季度末增 加61.8%、达到68.6GW,产成品实际是滞留在产业链内部空转。

对此,爱旭称,是由于个别多晶硅厂家觉得价格“月度定价”上涨太慢 ,拿出少量多晶硅料进行每周邀请部分企业竞标,将最高竞标价作为下周多晶硅的参考价,周而复始地推升价格快速上涨,引导全球多晶硅及硅片企业的价格上涨。

针对目前的现状,爱旭科技董事长陈刚表示,由于上游企业没有平衡好企业和行业的发展关系,目前全球客户都在大批取消光伏订单,接受不了中国每周调价,合同无法执行,导致行业整体熄火。但现在还有时间,正视这个问题,让大家恢复对未来的预期,正常稳定可预期的发展,这是爱旭的出发点。

据此,国际能源网查找资料,6月9日,硅业分会发布一则统计数据,内容显示,本周国内单晶复投料价格区间在21.0-22.1万元/吨,成交均价为21.68万元/吨,周环比涨幅为2.31%;单晶致密料价格区间在20.7-21.9万元/吨,成交均价为21.31万元/吨,周环比涨幅为2.01%。总体来说,本周多晶硅价格仍延续涨势运行,但涨幅有所收窄,其中复投料、单晶致密料、单晶菜花料成交均价涨幅都在2%-3%。

不仅如此,多晶硅价格也在涨至180元/千克后持续上行,据SMM统计,截至6月4日,国内多晶复投料价格区间在212-222元/千克,成交均价为 217元/千克;国内多晶致密料价格区间在210-220元/千克,成交均价为 215元/千克;国内多晶菜花料价格区间在207-217元/千克,成交均价为 212元/千克。

可以说,光伏行业综合价格指数上行,多晶硅、硅片、电池和组件片价格指数均上行。

面对行业涨价问题,6月9日,发改委召开工作座谈会,提出要密切跟踪大宗商品价格走势,切实做好价格预测预警工作,进一步了解相关市场主体经营情况,摸排违法违规涨价线索,配合相关部门进一步加强期现货市场联动监管,规范价格行为,维护市场正常秩序。

与此同时,6月9日,光伏行业热点难点问题座谈会在北京召开。参会代表普遍认为,光伏行业作为一个整体,上下游企业应加强沟通与协作,多换位思考,共同推动全产业链协同发展。企业应立足长远,有所担当,为“碳达峰、碳中和”目标的实现贡献力量。

电池厂商对于光伏上游涨价提出几点建议:第一,希望个别多晶硅厂家将产品售价恢复到4月24日之前(月度议价)区间;第二,建议将保障性并网规模延期1年。第三,建议多晶硅厂家停止现在的“周议价”模式,让电池 厂商的商务活动正常进行。

爱旭科技董事长陈刚也表示,光伏产业已经到了关键时刻,放任下去会造成产业雪崩,他相信产业未来和政府治理能力以及产业自身恢复能力,对下半年市场仍然看好。



分享到:
华体app登录入口相关的文章 iTAG:
光伏价格6月见顶的三个理由
硅料价格疯涨至21万元/吨,成本压力致使组件需求萎缩
十年来太阳能发电成本下降趋势正在逆转
六月硅料站上200元 中上游续涨恐影响终端需求
硅片电池跟随上游同步调涨,组件市场持续博弈
整体光伏供应链价格高位上探 后市组件端或面临重新议价
持续上涨 单晶硅料均价突破150元/kg!
难干了!光伏组件、逆变器和辅材齐涨价
频道推荐
服务中心
微信公众号

CESI
关于本站
版权声明
广告投放
网站帮助
联系我们
网站服务
会员服务
最新项目
资金服务
园区招商
展会合作
节能产业网是以互联网+节能为核心构建的线上线下相结合的一站式节能服务平台。
©2007-2020 CHINA-ESI.COM

节能QQ群:39847109
顶部微信二维码底部
扫描二维码关注官方公众微信