华体app登录入口

华体app登录入口 行业资讯 政策法规 产业市场 节能技术 能源信息 宏观环境 会议会展 活动图库 资料下载 焦点专题 智囊团 企业库
能源信息  节能产业网 >> 能源信息 >> 油气煤炭 >> 正文
榆林煤炭协会发布关于煤炭交易定价机制的倡议
来源:钢之家 时间:2021/6/21 21:23:23 用手机浏览

榆林市煤炭协会日前发文称,将建立榆林市煤炭交易建议售价机制。

倡议书指出,榆林市是我国重要的能源供应地、煤炭主产区之一,承当这保障国家能源安全的重任。为维护煤炭市场稳定运行,规范交易秩序,切实承当起企业的社会责任,保障能源安全和稳定供应,助力榆林市经济发展,倡议由榆林市煤炭协会建立榆林市煤炭交易建议售价机制,并建议榆林市范围内的所有煤炭生产企业照此机制执行。

售价机制以全国大中型煤炭生产企业中长期合同制度中的“基准价+浮动价”机制作为参考,并分为榆阳、神木、府谷、横山四个分区。

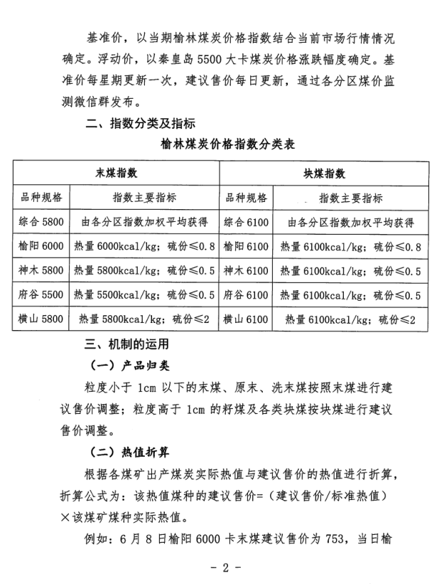
其中,基准价以当期榆林煤炭价格指数结合当前市场行情情况确定。浮动价以秦皇岛5500大卡煤炭价格涨跌幅度确定。基准价每星期更新一次,建议售价每日更新,通过各分区煤价监测微信群发布。

倡议书提出,鉴于建议售价所采用的的基准价为该分区的加权平均指数,实际销售中部分煤矿售价高于该矿区均价,故设置不高于5%的调整上限。

此外,个别煤矿生产配焦煤及部分煤泥、工程煤,锡类煤种不按照上述规定进行折算定价。

各煤矿生产企业需提前1个工作日,将煤炭销售价格信息表及煤质化验报告提交榆林能源化工交易中心。若煤质指标调整较大,则先按往期煤质指标建议售价执行,由榆林市煤炭服务中心化验中心对煤质进行采样核验后再行调整建议售价。

倡议书明确,本机制自发布之日起施行,有效期为1年。

\

\

\

\

\



分享到:
华体app登录入口相关的文章 iTAG:
榆林多部门联合约谈煤价上涨企业
榆林市:合理控制煤炭价格 严禁一切推动煤价过高上涨的
严禁哄抬价格!榆林市15部门集中约谈煤炭企业
降了!今天煤矿降价20元/吨 市场开始波动
榆林:对复产煤矿足额供应煤炭计量票,在确保安全的前
根本停不下来!煤价继续飙涨
四大因素解榆林燃“煤”之急!!!
1月12日之后榆林近80家在产煤矿将停产 后期大型国有煤
频道推荐
服务中心
微信公众号

CESI
关于本站
版权声明
广告投放
网站帮助
联系我们
网站服务
会员服务
最新项目
资金服务
园区招商
展会合作
节能产业网是以互联网+节能为核心构建的线上线下相结合的一站式节能服务平台。
©2007-2020 CHINA-ESI.COM

节能QQ群:39847109
顶部微信二维码底部
扫描二维码关注官方公众微信