成立两只百亿级的“”,塑造“世界碳谷”新名片,创建全市“近零碳示范园区”,打造“”工厂,建立“碳积分”平台……近日,武汉刮起了一阵“低碳旋风”。
促低碳产业聚集
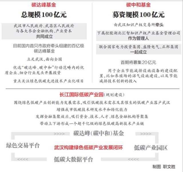
国内首只百亿级碳达峰基金成立
7月16日,全国碳市场正式启动上线交易。长江日报记者在碳交易活动湖北分会场获悉,武汉市人民政府、武昌区人民政府与各大参会金融机构、产业资本共同宣布,将共同成立总规模为100亿元的武汉碳达峰基金。这是目前国内首只市政府牵头组建的百亿级碳达峰基金。
据介绍,武汉碳达峰基金立足武汉,面向全国,优选“碳达峰、碳中和”行动范畴内的优质企业、细分行业龙头开展投资;基金重点关注绿色低碳先进技术产业化项目,以成熟期投资为主。通过资本赋能加快绿色低碳转型提速,助力湖北省武汉市打造绿色低碳产业集群,实现中部绿色崛起。
市金融工作局表示,将引导金融机构及股权投资机构加强与绿色类企业项目的对接,加大对符合相关条件的绿色类企业的资金支持力度,通过发展绿色金融推动产业。
湖北首个碳中和基金签约
首期20亿元用于企业减排建设配置

16日,随着全国碳市场正式启动上线交易,募资规模100亿元的湖北首个碳中和基金也同时完成第一笔合作签约。
碳中和基金是由武汉知识产权交易所牵头,下属控股湖北汇智知识产权产业基金管理公司作为管理人,联合国家电力投资集团、盛隆电气、正邦集团一起成立的“碳中和—新能源”基金。
据介绍,国家电力投资集团、盛隆电气、正邦集团作为我国电力、农业行业的龙头企业,均面临国家节能减排重任。另一个共同点是3家企业都拥有高质量的知识产权,支撑节能减排方面的技术创新。
正邦集团的生猪养殖,其排泄物能用于沼气发电,国家电力投资集团、盛隆电气的光伏发电、沼气发电等,相关技术都离不开知识产权的创新创造。
而武汉知识产权交易所是全国唯一通过清理整顿交易场所部际联席会议验收的知识产权交易所,到去年底,完成各类知识产权、技术交易已超过420亿余元。知识产权运营参与其中,凸显知识产权交易绿色科技主题,有助于实现碳中和基金价值最大化。
100亿碳中和基金,首期将募集20亿,用于企业节能减排设施设备的建设配置,比如养殖场的沼气设施建设,以及节能减排技术创新的投入。
规划建设长江国际低碳产业园
带动形成超千亿级低碳高新技术产业链
记者在碳交易活动湖北分会场获悉,武汉将推动组建绿色低碳产业综合服务平台,规划建设长江国际低碳产业园。
据介绍,长江国际低碳产业园将围绕绿色低碳产业创新能力发展需求,吸引低碳技术需求及其催生的低碳产业落户武汉,增强我市低碳技术研发水平和转化能力,发挥金融集聚效应,吸引资金、技术、人才、绿色金融机构等聚集,带动上下游形成一个超千亿级的绿色低碳高新技术产业链。
武汉市将以全国碳市场启动为契机,重点探索碳远期、碳指数等碳交易产品和碳金融工具,积极推动气候投融资引导政策和基础设施平台的落地,构建集绿色交易平台、碳达峰(碳中和)基金、低碳产业园区、低碳大数据平台于一体的绿色低碳产业发展闭环,以市场、金融和技术三引擎驱动社会经济绿色发展。
绿峰作屏、绿楔引风、蓝绿成网
武汉将启动“低碳生活家+”行动计划
市民在后官湖绿道骑行游玩。未来,人们可能会用共享单车记录个人低碳行为获得绿色积分。长江日报记者李永刚 摄
据市生态环境局相关负责人介绍,武汉市将创建国家生态文明建设示范市,按照规划纲要,武汉构建“绿峰作屏、绿楔引风、蓝绿成网、大珠小珠嵌江城”的绿色空间结构,到2022年,建成区绿化覆盖率和绿地率分别达到40.20%和36.15%,推进重点道路绿化提升,推进绿道成环成网,提升生态降碳能力。
另外,启动“低碳生活家+”行动计划,建设“碳宝包”低碳生活家平台,引导消费者选择节能空调、冰箱、热水器等节能家电低碳产品,创建一批国家级绿色商场。
研究开发市民可参与的绿色低碳生活类APP,鼓励市民建立网上个人绿色消费账号,将市民绿色出行、垃圾分类、购买节能环保产品、低碳住店等绿色消费行为纳入积分范围,各类绿色消费积分予以奖励。到2023年,全市各购物中心、百货商场、超市在售节能家电占比保持在70%以上,在售用水器具中节水型生活用水器具达到100%。