华体app登录入口

华体app登录入口 行业资讯 政策法规 产业市场 节能技术 能源信息 宏观环境 会议会展 活动图库 资料下载 焦点专题 智囊团 企业库
能源信息  节能产业网 >> 能源信息 >> 风力发电 >> 正文
本次风机价格并未跌破2000元/kW,后续走势趋稳甚至会有回升
来源:风芒能源 时间:2021/8/29 22:45:39 用手机浏览

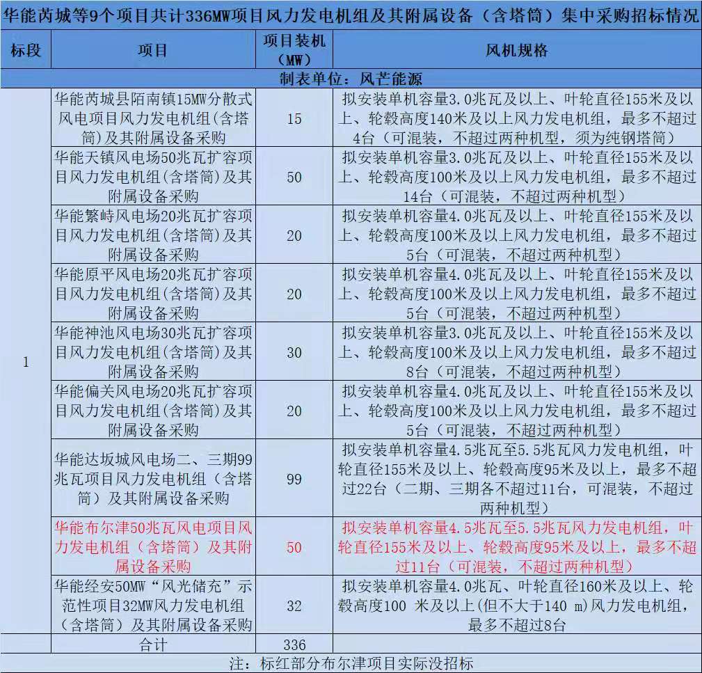
风芒能源获悉,8月24日,华能芮城等9个项目共计336MW项目风力发电机组及其附属设备(含塔筒)集中采购预招标中标候选人公示,项目规模共计336MW,三一重能以8.0369亿元最低价预中标。

按以上公开信息来算,这9个项目风机采购折合单价2392元/kW。去除塔筒后(按400元/kW-500元/kW来算),风机折合单价大概在1892元/kW-1992元/kW左右。

该项目采购公示发出后,引起风电行业“惊疑不断”。

在大家都在揣测下半年风机价格究竟会走势如何的当下,三一第二次低于2000元/kW的的中标折合单价(第一次出现在,6月国投甘肃酒泉北大桥第七风电场B区200MW风机投标中,当时其投标单价含塔筒2360元/kW,为业内最低),是否传达着某种信号?

整机商们难道真的要以此为标志,正式迎来“跌跌不休”的下半场?

答案当然是不。

据风芒能源了解,其实,该项目并非如招标公告所言中了9个项目。相关人士透露称,这批项目实际只招了8个,有1个50MW的布尔津项目没招标。

也就是说,华能芮城这批项目实际招标容量为286MW,三一的本次投标折合单价实际为2800元/kW。去除塔筒后(按400元/kW-500元/kW来算),风机折合单价大概在2300元/kW-2400元/kW左右。

\

该报价属于下半年风机的“正常”投标区间。

根据金风科技业绩演示公示,2021年6月,3S平台风机投标均价在2616元/kW左右,4S平台风机投标均价在2473元/kW左右。

\

而根据风芒能源7月公开中标订单统计,中标折合单价大概在2177元/kW-2850元/kW之间。截至目前,8月份风机采购中标区间在2252元/kW-3259元/kW之间。

从6-8月份中标情况来看,风机价格走势趋稳甚至有上升回暖趋势。

有相关从业人员认为,本轮价格战,如果没有政策类介入的话,整机价格应该会在2300-2500元/kW左右徘徊。

从趋势上看,该看法也有一定参考性。

另外,值得注意的是,日前,在风芒能源与整机商的交流中,明显感受到一种疲惫厌战情绪。

“两头围堵”对整机商产生的影响会更多反应在今年下半年到明年。

美国国家可再生能源实验室发布的研究报告显示,风机主要由钢铁、玻璃纤维、铜、铝等原材料制成,平均质量占比分别为75%、14%、10%、1%。

而根据相关媒体报道,截至今年8月,铜价每吨已超过9万元,较去年同期上涨40%左右;铝价格超过2万元/吨,较今年1月上涨30%以上;中厚板等钢铁价格更是连月上涨,合约价格甚至创下历史新高。另外,纤维产品、环氧树脂等商品价格也在今年逐步走高,进一步推高风机制造成本。

虽然整机商们都通过机组大型化、设计优化等方式不断降本增效,但是如果投标报价真的再跌至一定程度,恐怕大家要考虑的就不仅仅是如何争取更多市场份额,而是怎么活下去的问题了。

\

图表: 不同功率陆上机型理论成本和理论招标价测算 来源:中金点睛

注:理论成本根据单位功率重量下滑测算,并假设15%的毛利率反推出理论招标价;未考虑原材料价格变动影响;与实际情况可能存在偏差,不代表厂商口径

附:项目招标情况

\


分享到:
华体app登录入口相关的文章 iTAG:
WoodMac:预计未来12-18个月风机价格将上涨10%
2300元/kw的价格水平:未来半年风机主机价格还会降吗?
明阳智能上半年净利预增超六成,风机价格持续“探底”
风机价格遭遇“腰斩”
风机价格跌破2000元/KW关口,与光伏组件持平!
最低报价2250元/kW!国家能源集团1.56GW风电项目开标!
价格战愈演愈烈 风机价格断崖式下跌!
海上风机单价降至5890元/kW 超40GW项目将进入平价时代
频道推荐
服务中心
微信公众号

CESI
关于本站
版权声明
广告投放
网站帮助
联系我们
网站服务
会员服务
最新项目
资金服务
园区招商
展会合作
节能产业网是以互联网+节能为核心构建的线上线下相结合的一站式节能服务平台。
©2007-2020 CHINA-ESI.COM

节能QQ群:39847109
顶部微信二维码底部
扫描二维码关注官方公众微信