华体app登录入口

华体app登录入口 行业资讯 政策法规 产业市场 节能技术 能源信息 宏观环境 会议会展 活动图库 资料下载 焦点专题 智囊团 企业库
能源信息  节能产业网 >> 能源信息 >> 风力发电 >> 正文
干货|山西新版“两个细则”功率预测规则分析与解读
来源:北极星风力发电网 时间:2021/8/30 21:44:09 用手机浏览

6月28日,国家能源局山西监管办公室发布了《关于印发山西并网发电厂辅助服务管理实施细则和并网运行管理实施细则(2021年修订版)》(以下简称“两个细则”)。根据通知要求,该细则于2021年7月1日正式施行。

针对考核细则要求为大家进行规则分析与解读,期望帮助新能源场站明晰细则,提高功率预测精度,确保电站高质量运行。

相比原细则功率预测的考核内容,新版“两个细则”有如下几个变化:

1、新增:峰谷时段最大绝对值误差率考核项;

2、上传率考核指标累计最高可达月发电量的7.2%;

3、“”中短期、超短期的精度考核标准双双提升;

4、理论功率考核费用大幅提升,万元起核算;

5、数据质量要求达标,合格率达到 95%;

从综上情况看,有新增考核项目,有考核指标的标准变更及考核结算方式的变化。部分考核指标更严,整体考核预计会有增加。但截至目前,山西省调还未公示7月风、光电站考核结算结果。

新版两个细则“功率预测”具体细则要求分析解读如下:

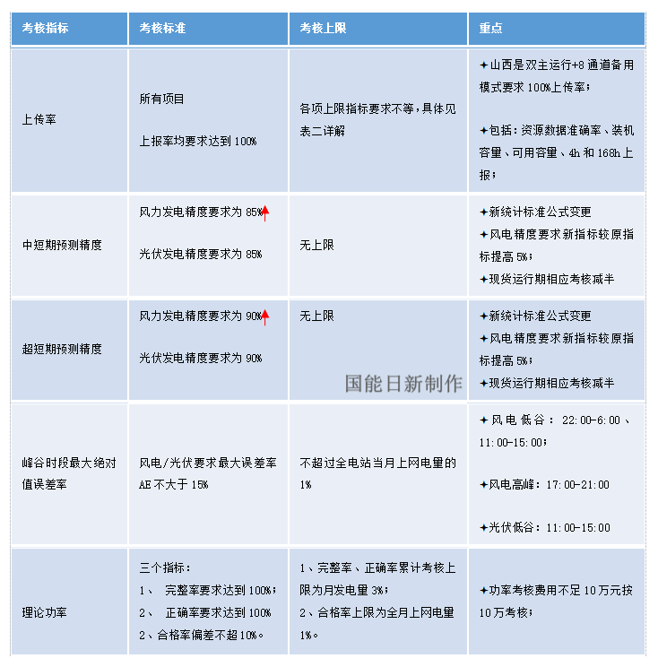
一、功率预测考核指标汇总

表一

微信截图_20210830161840.png

二、上传率考核

新版“两个细则”仍要求所有指标(包括资源数据、装机容量变化、可用容量变化、168h预测上报率、4h预测上报率)达到100%;从山西省目前的双主8通道运行+8个备用通道模式来看,能够较好地保障上传率水平,但是新版“两个细则”设置了不同指标上传率考核上限,累计考核上限为月发电量的7.2%。从占比上看,上传率要重点关注。

上传率各项考核指标详细规则见下表:

上传率考核规则汇总分析(表二)

微信截图_20210830162025.png

1.png

针对上传率指标考核,可以从以下几个方面着手应对。

1、对于资源数据的准确率问题,可从硬件设备排查,查看是否能正常采集数据及采集数据质量是否在正常值范围内;如果数据出现高频次的中断、死值、缺数等问题,可考虑设备故障问题(测光塔、环境监测仪等 ),可对其进行改造和替换。

2、新能源场站若有新增装机、可用容量变化,需要场站运维人员及时上报,在规定时间内完成,否则产生考核。

3、定期查看通讯、通道是否正常,以保障上传率达到100%。

检查子站上传有无告警提示,及时上报处理;主站端每天要查看日历史上传率统计结果,双重核对。

三、预测精度考核

1、风电:新版“两个细则”提高了风电中短期预测精度和风电超短期预测精度的标准,分别提高到85%和90%,这使得风电场的预测精度达标困难更大。对于实发数据、风速风向等数值天气数据的准确度要求增加,预测模型优化需要更加精准。

2、光伏:中短期预测精度和超短期预测精度考核指标要求保持不变,分别是85%和90%。

3、精度统计计算公式发生变化:(需要注意!)

在精度提升方面,对于新能源场站可以与预测服务商配合,以促进精度提升。精度提升的要点是规范数据质量,提升预测技术与算法及场站精细化运维管理等。对于场站来说,需要实时做好现场的运维工作,结合上传率、理论功率、数据质量等问题及时向预测服务商反馈,及时调整预测模型,以达到精准预测的目标。运维要形成线上监控,线下排查,故障上报,日分析,周总结,将场站的实时运行数据情况及时反馈预测服务商,才能从根本上促进预测精准的提升。

四、理论功率考核

新版两个细则对理论功率考核标准降低,但是考核核算的费用,大比例提升。

理论功率的考核评估规则是根据每日上报的1440组装机容量、理论功率、可用功率、实发功率进行大小关系的逻辑检测和数值偏差检测。原规则是超过1.5%的数据组(约22组数据)不合格,则当月产生8000元的考核。

而新细则对理论功率提出的三点考核评估项:完整率、正确率达到100%,站外受阻不合格率不能大于10%。在这里站外受阻不合格率的考核基数大大下降 ,原来是22组不合格考核,现在是1440组*10% =144组不合格才会产生考核,这一项考核相比原规则要求大幅降低。但是考核费用值得关注,规则强调“理论功率考核不足10万的按10万元考核”,这个规则相比原来每月上限8000元的考核增加很多,所以理论功率应尽量做到不被考核才行。

注意事项:

对于理论功率三项考核指标,重点是站外受阻的考核。站外受阻等于电站可用发电功率与实发功率之差,对于外部环境实际发电的情况需要实时掌握,做好细致检修与运维,才能保障与可用功率的发电匹配一致。

五、新增:峰谷时段绝对值误差率考核(双重考核)

本次新版两个细则中新增“峰谷时段短期预测最大绝对值误差率”考核项,这个考核项的目的是对短期预测单点偏差考核,即在峰谷时段,预测单点偏差的最大值不超过该点实际功率的15%,如果有一个点超限就会产生考核,如果有多个点超限,则按偏差最大的点进行考核。值得注意的是根据细则规范,风电定义了峰值时段和谷值时段,光伏只定义了谷值时段(具体时段见表一),那么风电是否会有两个最大偏差的考核,这要等调度的最终考核结果发布后才知道。

无论怎么取值,这项新增指标是在原有精度考核的基础上,进行的叠加双重考核。这也验证了,在以新能源为主体的新型电力市场下,对新能源预测精度的要求更加严格,更加具体,更加精准。

总结

以上,国能日新从五个方面对比分析了山西省新旧版本“两个细则”功率预测考核部分发生的变化。国能日新建议新能源场站,要切实掌握新细则要求,尽量减少或避免考核,保障场站的发电效益,让新能源得到充分消纳。在日常运行管理方面,建议做到精细化、数字化运行管控,从而高效提升功率预测精准度。

值得强调,在山西新版本两个细则的新规下,可以清楚看到几点市场性的变化。第一,在构建以新能源为主体的新型电力系统下,要保障供电安全,把波动性、间歇性的新能源,通过系统灵活调节变成友好、稳定的电能。新能源达到友好、灵活调节,基本前提是功率预测精度要达标,那么功率预测的重要性不言而喻。第二,随着新能源储能、电力交易政策推动执行,新能源电站考核标准也在随之更新。本次新增加的峰谷时段绝对值误差率考核,一方面为了实现电力削峰填谷,一方面是配合山西现货交易有效实时结算。第三,在双碳目标任务下,以风、光为主的新能源一定是未来主力电源,每一个新能源场站需要认真落实,实现高效、稳定发电。



分享到:
华体app登录入口相关的文章 iTAG:
议中国风机市场
近三月风电投资额同比持续下滑,后续新增空间或将收紧
三峡能源与国网综合能源服务集团座谈
亚太区电力与可再生能源2021-2050年市场展望
风机轮毂高度200米怎么安装?
助力双碳目标 “水风光”打捆开发恰逢其时
中国华能加强与河北雄安新区在碳交易、综合能源服务等
大反转!股市风“红”光“绿”,风电迎来“逆袭”高光
频道推荐
服务中心
微信公众号

CESI
关于本站
版权声明
广告投放
网站帮助
联系我们
网站服务
会员服务
最新项目
资金服务
园区招商
展会合作
节能产业网是以互联网+节能为核心构建的线上线下相结合的一站式节能服务平台。
©2007-2020 CHINA-ESI.COM

节能QQ群:39847109
顶部微信二维码底部
扫描二维码关注官方公众微信