华体app登录入口

华体app登录入口 行业资讯 政策法规 产业市场 节能技术 能源信息 宏观环境 会议会展 活动图库 资料下载 焦点专题 智囊团 企业库
能源信息  节能产业网 >> 能源信息 >> 太 阳 能 >> 正文
HJT技术全面替代成熟了吗?附相关企业最新进展
来源:中国能源网 时间:2021/8/31 21:46:29 用手机浏览

近日,2021HJT异质结商业化量产高峰论坛在上海举行。本次论坛全面提出了1000倍的HJT赛道,HJT产业链在2022-2034年间的年均复合增速将达到70%左右。巨大的市场潜力已经吸引众多企业投身HJT赛道!

与会专家认为,相比其他技术路线,异质结电池技术具有更好的转换率和降本空间,同时也更适合与叠瓦技术相结合,在光伏下一代技术之争中有望迎得未来,随着国内企业和设备商积极布局,到2022年国内光伏异质结电池扩产规模将进入10GW时代。

何为HJT技术?

HJT,中文名称为异质结电池,它综合了晶体硅电池与薄膜电池的优势,具有转换效率高、工艺温度低、稳定性高、衰减率低、高双面率等优点,技术具有颠覆性。

从本质上讲,HJT是一种单晶硅电池片,因此,HJT所处的环节是中下游的电池片,与HJT构成竞争关系的单晶硅电池片品类还包括PERC、TPOCon等。

HJT电池工艺环节相对简单,主要包括清洗制绒、非晶硅沉积、TCO膜制备、丝网印刷,其中非晶硅薄膜的形成温度较低(200度),所以一般采用PECVD来制备。 

\
HJT电池结构

资料来源:光伏前沿,广发证券

PECVD,中文名称等离子体气相沉积法,优势在于可以实现薄膜沉积工艺的低温化(小于450度),从而节省能源、降低成本、提高产能、减少高温导致的硅片中少子寿命衰减。PECVD又可以分为管式PECVD和板式PECVD。 

\
光伏晶硅电池发展路径

资料来源:三峡资本,浙商证券研究所

HJT技术是通过增加一层非晶硅异质结来提高VOC开路电压,从而提高电池片的转换效率。HJT效率可达23%-24%,工序少、可实现量产,且电池各项参数均较优。

HJT:优势 VS 挑战

与其他电池技术相比,HJT异质结电池的效率更高、工艺更加简单、能耗也更低,有望成为第三代电池片技术主流。

对比PERC,HJT的潜力巨大。PERC的技术潜力已被开发至接近24.5%的效率极限,而HJT具备更高效电池技术潜力,目前其最高转换效率已超26%,长期有望超过28%,远高于PERC电池,效率优势十分明显。因此,异质结电池亦被视为下一代光伏电池的革命性技术。 

\
HJT在转换效率上优势明显

资料来源:CPIA,浙商证券研究所

HJT为低温工艺,在硅片成本和非硅成本上均更具优势。HJT只需4道工艺,相比PERC的8道工艺和TOPCon的9-12道工艺,流程更加简化。

目前,HJT面临的主要挑战是降低成本,未来HJT的降本路径主要集中在设备和银浆。

虽然HJT的工艺简单,其设备却比PERC的生产线要昂贵,尤其是PECVD设备,高度依赖进口增加了初始投资,在实现国产化之前,HJT产线设备投资成本中占比可达50%~60%。目前HJT(0.9元/W)的生产成本仍比PERC的成本(0.7元/W)高2毛/W,另外硅片、浆料、靶材等材料成本偏高。

随着PECVD设备国产化和“银包铜”技术电极优化方案的应用,HIT成本仍有望进一步降低。现阶段,异质结单吉瓦设备投资成本已从2019年的8-10亿元,降低至2020年的5亿元,2021年有望降低至4亿元左右。

\
资料来源:Solarzoom,前瞻产业研究院,中信证券研究部

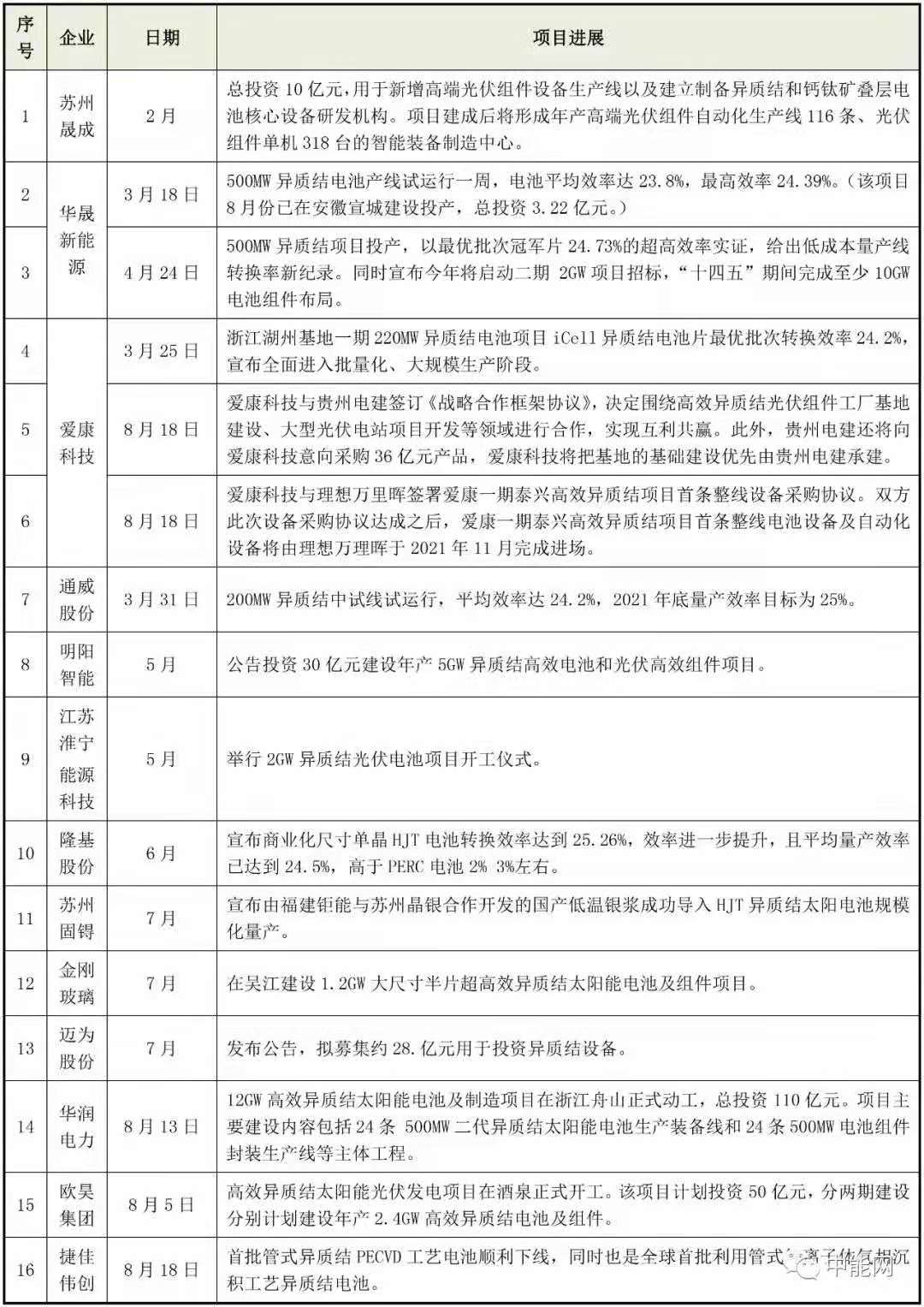
HJT相关企业最新进展

今年以来,HJT电池捷报频传,多家企业公布了中试线量产效率结果,产业化进程继续加速。目前已量产或计划量产HJT电池的企业有近20家,大多尚处于中试阶段。

作为异质结电池制造领先企业,通威股份2019年已建成400MW异质结试验线,2021年新建1GW异质结中试线,目前已调试完毕,产线处于产能爬坡中,这是传统光伏龙头公司首条大规模量产的HJT产线,意义重大。

东方日升金坛基地异质结中试线项目,最大设计年化产能500MW,目前产品最高转换效率达到24.55%,并已实现小批量出货。

爱康集团相关的HJT产线也在今年5月陆续进入建设期,预计下半年设备将逐步入场并投产出片……

表 2021年HJT相关企业动态

\
制表:

结 语

未来随着国产化的逐步推进,以及硅片、银耗、靶材多点齐降,HJT有望2022年单瓦成本与PERC持平,HJT或迎投产扩产潮。根据CPIA预测,HJT的市场份额将从2020年的3%增加至2025年的20%左右。

\
HJT产线所用设备均已实现国产化替代

资料来源:各公司公告,中信证券研究部

据业内统计,2020年PERC电池市占已达86.4%,基本完成对多晶产能的替换。截至目前,全球HJT规划产能已超120GW,国内已有超过10GW在建或招标,预计到明年上半年,HJT量产线投产进度将加速。预计从2022年开始,HJT有望进入产能爆发期。

目前,PERC作为光伏主流电池其效率已经接近理论极限,而TOPcon和HJT是光伏行业未来的两大技术赛道。TOPcon由于与现有的PERC生产线兼容性更高,更适合PERC产能占比较重的老牌光伏企业进行升级换代。而HJT则采用全新的生产工艺,则有望成为光伏行业新进玩家的关键切入点。



分享到:
华体app登录入口相关的文章 iTAG:
跨界资本为何钟情光伏“异质结”?
25.31%!异质结电池新世界纪录诞生
宝峰时尚:附属公司拟租用钜能电力500MW产线 生产异质
频道推荐
服务中心
微信公众号

CESI
关于本站
版权声明
广告投放
网站帮助
联系我们
网站服务
会员服务
最新项目
资金服务
园区招商
展会合作
节能产业网是以互联网+节能为核心构建的线上线下相结合的一站式节能服务平台。
©2007-2020 CHINA-ESI.COM

节能QQ群:39847109
顶部微信二维码底部
扫描二维码关注官方公众微信