华体app登录入口

华体app登录入口 行业资讯 政策法规 产业市场 节能技术 能源信息 宏观环境 会议会展 活动图库 资料下载 焦点专题 智囊团 企业库
能源信息  节能产业网 >> 能源信息 >> 太 阳 能 >> 正文
“三桶油”上半年总净利破千亿元,“十四五”加码光伏版图
来源:北极星太阳能光伏网 时间:2021/9/1 22:47:13 用手机浏览

近日“三桶油”2021年上半年财报陆续出炉,业绩较去年同期大幅提升。其中,中石化上半年实现营收12616.03亿元,净利润为391.53亿元;中石油上半年营收 11965.81亿元,净利润530.37亿元;中海油上半年营收收入1099.93亿元,净利润为333.29亿元。

\

值得关注的是,除了亮眼的业绩之外,“三桶油”新能源业务在持续加码,中石化公开宣布“十四五”将建设建设1000座加氢站、5000座充换电站、7000座分布式光伏电站;中石油在今年首次将新能源业务与油气业务并列、提升为第一大业务板块;中海油则表示,到2050年至少50%的利润来自新能源业务。

中石化:“十四五”规划建设7000座分布式光伏电站

“十四五”开幕之年,中石化在光伏领域大动作不断。1月7日,中国石化邀请协鑫集团、天合光能、隆基集团、中环电子等4家龙头企业,共同召开新能源产业发展视频对话会,就新能源产业发展现状及未来趋势展开深入探讨,并加码布局光伏及光伏制氢等领域。

据统计,截至8月25日中石化已在全国25个省区市建成分布式光伏发电站点205座,并已完成1000座分布式光伏发电站点选址,正在重点推进江西九江油库、安徽六安油库等集中式光伏发电项目建设。

其下属销售公司在分布式光伏开发上更为积极,8月2日中国石化吉林石油第5座加油站光伏发电项目建设完成,成为销售企业首家完成了年度光伏任务指标的单位;8月13日,上海电力与中国石化上海石油分公司签署协议 ,共同推进屋顶光伏、氢能、绿色交通等各类能源项目;而中石化云南石油计划在2021年内建成96座光伏发电站。“十四五”期间,该公司计划投资1.75亿元,建设500座光伏发电站,总装机量约25MW,平均单站装机量约为50kW。

值得一提的是,上半年中石化优化终端网络布局,加快“油气氢电服”综合加能站建设,首座碳中和加油站、光伏建筑一体化加油站建成投产。下半年中石化在上述板块的资本支出将达到197.27亿元,较上半年增长2倍以上。

实际上,除了布局电站开发外,中石化的光伏棋局已延伸至制造环节,高调切入光伏辅材制造领域。2020年8月,中国石化资本投资入股亚玛顿全资子公司凤阳硅谷智能有限公司,携手布局超薄光伏及光电显示特种玻璃产业链。8月18日,扬子石化EVA装置首次转产新产品,生产出醋酸乙烯(VA)含量达28%的光伏膜料UE 2825DV;同年12月,中石化资本入股常州百佳年代薄膜科技公司,投资布局光伏发电新材料领域。

\

 注:上述项目根据公开信息统计,具体规模以企业公布数据为准

根据“十四五”规划,中石化在“十四五”期间将规划建设7000座分布式光伏发电站点,装机容量400兆瓦,全部建成后年发电量约4.8亿千瓦时。中石化在光伏辅材环节的布局,将有效助力企业降本增效,助推光伏并网目标的达成。

中国海油:“十四五”光伏、陆上风电装机不低于5GW

中海油是“三桶油”较早布局光伏的企业,早在2012年,中海油旗下的天津力神电池股份有限公司与西班牙太阳能设备制造商Isofoton签署协议,投资3亿美元建设150MW太阳能电池生产工厂和光伏电站。

2019年,中海油所属中海石油(中国)有限公司,正式成立全资子公司中海油融风能源有限公司。该公司注册资金为20亿元,经营范围包括风力发电、太阳能发电项目的开发等。

今年1月,中国海油宣布正式启动碳中和规划,将全面推动绿色低碳转型,而当前在清洁能源开发上,海上风电是其主要业务。前不久,中国海洋石油董事长汪东进公开表示,陆上光伏和陆上风电是中海油下一步的发展重点,早期以获取风场和光伏资源为主,后期会提高(投资)比例。“十四五”期间,中海油对陆上光伏、陆上风电的发展目标为不低于500万千瓦。在新能源业务的投资规模在5%~10%之间。

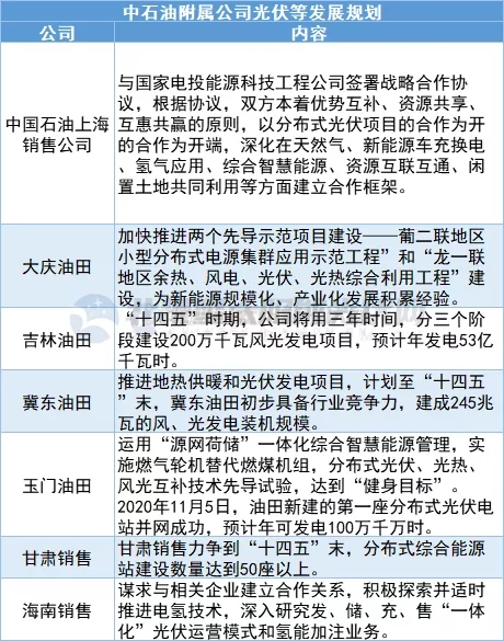
中石油:2035年左右天然气及新能源业务占业务总量的⅓

2021年,中石油首次将新能源业务提升为第一大业务板块,与油气业务并列,彰显其能源转型决心。

中石油在上半年财报中指出,下半年将灵活运用受托经营、特许经营、合作经营等轻资产方式,加大营销网络开发力度,推进光伏加油站、充换电站、加氢站、综合能源服务站建设。

根据公开信息,“十四五”期间,中石油将重点部署地热、风能和光伏发电、天然气发电与新能源的融合发展,以及伴生资源开发等。

\

 图片注:上述表格根据公开信息不完全统计,仅供参考

下半年,中石油将大力发展油气和新能源业务,2035年左右天然气和新能源业务将占到该公司业务总量的三分之一。



分享到:
华体app登录入口相关的文章 iTAG:
没有华体app登录入口相关的文章
频道推荐
服务中心
微信公众号

CESI
关于本站
版权声明
广告投放
网站帮助
联系我们
网站服务
会员服务
最新项目
资金服务
园区招商
展会合作
节能产业网是以互联网+节能为核心构建的线上线下相结合的一站式节能服务平台。
©2007-2020 CHINA-ESI.COM

节能QQ群:39847109
顶部微信二维码底部
扫描二维码关注官方公众微信