华体app登录入口

华体app登录入口 行业资讯 政策法规 产业市场 节能技术 能源信息 宏观环境 会议会展 活动图库 资料下载 焦点专题 智囊团 企业库
能源信息  节能产业网 >> 能源信息 >> 油气煤炭 >> 正文
7.0时代,正面来“钢”!东方日升推出全球首款独家专利高强度合金钢边框组件
来源:光伏們 时间:2021/11/18 23:06:47 用手机浏览

随着碳达峰、碳中和目标的提出,光伏行业肩负着能源转型的重大使命。但在今年供应链的快速波动以及全国能耗“双控”持续升级的形势下,光伏行业需要更进一步的思考。在完善供应链管理与产能布局的同时,行业也需要进一步探索如何选择更低碳排、更少能耗以及更可靠的原材料。

11月17日,东方日升高强度合金钢边框组件全球首发会在浙江宁海拉开帷幕,隆重推出全球首款高强度合金钢边框组件。

\

 

东方日升总裁孙岳懋在致辞中表示,东方日升始终视客户需求为自己最终的奋斗目标,坚持自主创新,不断进取。经过多年潜心深耕,东方日升在高功率光伏产品领域和全球化商业运营方面取得了骄人业绩和成就,专业、便捷、高收益的光伏解决方案帮助企业打通全球商业链路。2020年初,东方日升就已投入大量的研发力量进行节能减排、降本增效技术以及新材料的研究。历经一年多的可靠性测试和设计优化,东方日升独家专利的高强度合金钢边框在各方面均表现优异,将成为节能减排环境下边框新材料的最优选择。

在报告分享环节,东方日升研发高级总监刘亚锋详细介绍了NewT@N型70�表示,“东方日升一直致力于高效低成本的解决方案,平价时代下度电成本的核心取决于发电量和BOS成本,随着PERC技术进入瓶颈期,东方日升结合TOP Con与异质结两大主流技术优势,重磅推出了NewT@N型系列组件。”

\

 

据了解,NewT@N基于210硅片平台,以N型电池结合多种高效技术,依然保持了现有的组件标准尺寸以及低电压等优势,其BOS成本可下降8.95%,LCOE下降6.16%。但需要重点强调的是,在NewT@N型700W组件中,东方日升创新型的使用了高强度合金钢边框。

\

 

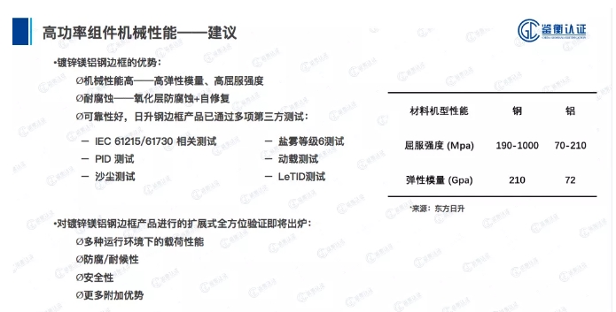
“合金钢边框带来的优势不一而足,一方面,合金钢的载荷强度、刚度以及熔点等一系列技术特性高于铝材料。例如,钢材的热膨胀系数是玻璃的1.3倍,而铝边框则是玻璃的2.67倍,这个特性可以大大降低因热膨胀导致的玻璃爆裂风险。另一方面,在极端气候条件下,合金钢具备更高的抗撕裂能力,通过独特的技术处理后,合金钢边框具备更好的耐腐蚀性能”刘亚锋补充道。

 

对此,北京鉴衡总经理周罡针对高功率组件的可靠性检测与验证方面进行了相关分享。周罡表示,“针对于东方日升最新的合金钢边框组件,在产品设计初期鉴衡就规划设计了全品类测试方案,目前已经完成一部分,测试结果良好。另外需要强调的是,平价光伏电站在重回三北地区的同时,组件也正面临着低温载荷、机械性能等方面的考验,依托以往的测试结果来看,建议组件厂家采用镀锌镁铝钢边框。”

\

 

由于光伏边框的铝合金采用的是电解铝的工艺,能耗大,环保性不足;所以钢材在光伏电站系统的应用开始被重视。在东方日升高强度合金钢边框组件全球首发会上,中信博CTO王士涛为大家分享了《钢材在光伏系统中的应用》。

王士涛表示,目前高强钢在光伏电站系统中的应用比例在不断提升,也已经成为一种趋势。在支架领域,由于钢材得天独厚的特性,具有更好承受风载、雪载以及抗压、抗弯、抗腐蚀等优势。同时由于双碳目标的要求,高强钢的应用既降低了成本又提升了性能。在光伏边框上,如果全部采用钢边框代替铝合金边框,二氧化碳排放相差约6.2倍;力学性能提升2倍以上;且更加具备耐腐蚀能力和耐候性;同时材料成本可以节约30%。

针对目前光伏产业链价格不断波动上涨,光伏经济性备受挑战的问题,西北勘测设计研究院主任惠星解释道,根据测算,以100MW项目为例,平均0.35元/千瓦时电价,在投资成本超过4元/瓦时,刚好满足7%的收益率,建议投资企业投资时更要理性。

另外,惠星表示,由于国家政策整体导向,既要大规模开发也要高水平消纳,更要保障电力稳定可靠供应;从有补贴到无补贴等,新政策环境下,工程成本的影响因素变得越发复杂、多样。政策因素包括限电、辅助服务费、两个细则考核 购买调峰等费用;再是原材料价格上涨;土地相关费用,青苗菲、租地费、地表恢复费、税费等;加上贷款利率,光伏+等,每一部分都影响着我们项目的经济性,也是导致目前项目迟迟无法推进的重要因素。

从全球范围来看,光伏市场的装机预期仍处于快速成长的阶段,“全球前三季度新增装机已经达到130-140GW。叠加四季度的抢装,在中国、印度与美国市场的带领下,短期来看预计2021年全球光伏新增光伏装机维持在170GW左右”,IHS Markit高级分析师胡丹分析道,“从组件端来看,更薄、更大、更优是组件产业链性价比提升的主要路径,与此同时,组件头部企业的集中度也越来越高,根据IHS数据统计,2020年TOP 20组件企业出货总规模已经达到137GW。”

\

 

在对话环节,五位嘉宾就关于双碳环境下大功率组件技术和材料的发展话题进行了讨论,

来自DEKRA 的总经理柏成立表示,在光伏行业高度景气的大背景下,会有越来越多来自各行业的龙头企业参与进来,这也将给光伏行业带来更多的新想法、新设计,同时在土地资源紧缺的环境下,新的安装环境也会带来新的使用场景从而促进新光伏材料出现,光伏行业一定会有美好的未来。

来自TüV南德的首席签证官张祝林表示,近几年光伏组件尺寸变大成为一种趋势,尺寸越大意味着更严格的载荷承受能力,同时大功率也带来了更大的温升,对于检测第三方而言,需要不断提升测试容量来与之匹配,他建议光伏组件到尺寸并不是越大越好,最终还是要立足高效率的目的。

Nextracker Inc.的资深产品总监郭至凯介绍到,光伏组件的升级不是一个企业可以完成的,更需要一个产业链的配合,从上游硅料到最后的组装厂商的共同进步支撑着产业升级,作为太阳能跟踪支架制造商,也会配合好210尺寸产品的市场趋势,面对明年大量的出货要求,也将做好相对应的一个解决方案。

来自IHS的分析师胡丹表示,光伏行业不断发展的同时也拥有了更多话语权,在与其他配套产业的合作上因为光伏体量不断增大的缘故,周边产业开始主动适配光伏行业的需求,包括塑化企业也开始按照光伏的发展方向来设计产品,这也将是未来光伏发展的巨大优势。

最后东方日升的产品管理部总监宋毅锋总结到,目前碳达峰、碳中和已经成为国际上的共识,国家也将会对高能耗、高碳排的企业继续限制,东方日升也非常注重这一点,此次的钢边框也是比常规工艺有更低的碳排放,未来生产环节及运维环节的低碳环保也应该成为光伏人共同要努力的一个方向。



分享到:
华体app登录入口相关的文章 iTAG:
助力“一带一路”能源合作,东方日升越南风电EPC项目成
东方日升2020年企业社会责任报告:加速绿色可持续发展
实力超群!东方日升斩获“质胜中国”双料大奖
打破低迷市场,东方日升凭借前瞻布局率先营收8.3亿
东方日升:210为组件优化设计及光伏行业发展提供更多可
全速推进2GW战略目标,东方日升持续深耕澳洲市场
东方日升参展日本PV Expo 多款组件产品齐亮相引
东方日升:210产品将成为降低度电成本的最佳选择
频道推荐
服务中心
微信公众号

CESI
关于本站
版权声明
广告投放
网站帮助
联系我们
网站服务
会员服务
最新项目
资金服务
园区招商
展会合作
节能产业网是以互联网+节能为核心构建的线上线下相结合的一站式节能服务平台。
©2007-2020 CHINA-ESI.COM

节能QQ群:39847109
顶部微信二维码底部
扫描二维码关注官方公众微信