华体app登录入口

华体app登录入口 行业资讯 政策法规 产业市场 节能技术 能源信息 宏观环境 会议会展 活动图库 资料下载 焦点专题 智囊团 企业库
能源信息  中国节能产业网 >> 能源信息 >> 太 阳 能 >> 正文
维科杯·OFweek2018中国高科技产业年度评选火热进行中!
来源:OFweek太阳能光伏网 时间:2018-10-25 10:57:43 用手机浏览

维科杯·OFweek2018中国高科技产业年度评选,由中国高科技行业门户OFweek维科网和高科会主办,已连续举办第三年,是中国高科技产业大会(CHIC)的核心评选活动之一。

“维科杯”(OFweek High-Technology Awards)致力于打造成中国高科技行业最具专业性、影响力的奖项。活动旨在表彰年度对中国高科技产业做出突出贡献和具有创新精神的企业、个人和产品,并助推中国企业走向世界舞台,通过评选出的行业标杆共同推动全球高科技产业的可持续发展。“OFweek High-Technology Awards”基于“OFweek Awards”奖基础延伸,设立迄今已成功在各行业共举办几十场高科技评选活动,收到来自全球超过1000家高科技企业的奖项申请以及超过一千万网络投票。

颁奖盛典将于11月12日在深圳隆重举行,邀请OFweek Awards奖历届参评企业、参展商、行业独角兽及新锐企业等自由自愿免费报名参加,颁奖盛典更将邀请高端科技类、财经类大众媒体以及高科技相关行业专业媒体到场参与全程曝光;同时全程开启全网直播交流,图片和声音即时互动,从线上到线下打造营销闭环,大大提升获奖企业的品牌知名度。

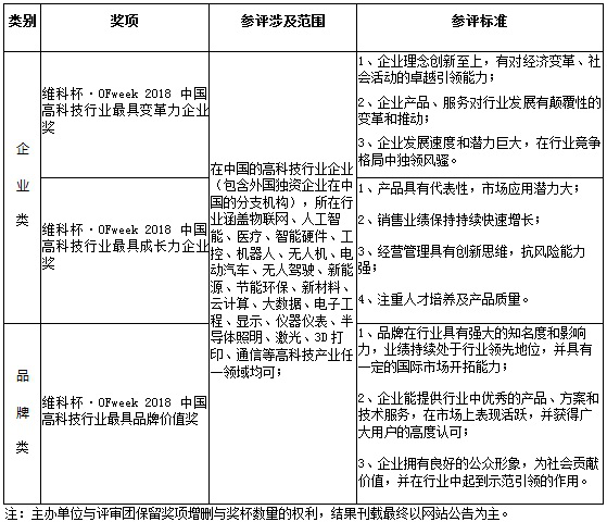
一、奖项设置

二、评选方式及流程:

“维科杯”评选由来自国内权威行业协会、高等院校、科研机构的资深专家组成的独立评审团以公平、客观的立场,对参赛企业及参赛者进行讨论与筛选,最终评选出年度最具代表性的获奖者。此次评选报名不收取任何费用,调研参与方式仅限网上进行,各项目获得的分数在活动规定的时限内为准;奖项设置按每个入围参选项目的行业贡献程度及其影响代表性评选出最终获奖者;

第一阶段:参评和提名(报名截止:2018年10月20日)

评选活动以公开形式向业界征集报名,所有高科技行业优秀企业均可报名参与;同时评委团也可推荐部分候选名单;申报企业请在10月20日前将相关材料传到组委会,过期恕不受理;

第二阶段:网络投票及专家评选(2018年10月22日-2018年10月31日)

由权威研究机构、行业组织、行业专家、主办单位等多方人士组成的评审委员会召开评选会议,秉承公平、公正、公开原则,对提交材料进行审核及讨论,参考网络投票和调研意见(其间主办方与候选企业家进行一对一访谈,多维度深入评估。并将邀请上百家企业负责人以电子邮件或在活动官方网站投票的方式,从入围的候选人中做出他们的选择。)最终确定各奖项入围名单,每个奖项的最终获奖者也将由此选出。(本次评分采用10分制,评委团根据评选标准进行打分,最终获奖名单专家的分值占70%权重,网络投票占30%权重。)

第三阶段:获奖名单公布及颁奖典礼(2018年11月12日)

评选最终获奖结果将于会场公布,并同步在OFweek官网公布并进行详细报道。组委会将举办隆重颁奖仪式,将邀请当选企业的主要负责人接受表彰,获奖代表们将与有关领导人、院士评委专家、各企业高层代表、投资界代表、新闻媒体代表汇聚一堂,合影留念共同见证,广泛接受新闻单位的采访。

三、评选优势

四、报名方式

五、会务联系

更多详细信息及参评报名,请登录评选活动官网:

//www.ofweek.com/award/2018/high_tech/

分享到:
华体app登录入口相关的文章 iTAG:
没有华体app登录入口相关的文章
频道推荐
服务中心
微信公众号

CESI
关于本站
版权声明
广告投放
网站帮助
联系我们
网站服务
会员服务
最新项目
资金服务
园区招商
展会合作
中国节能产业网是以互联网+节能为核心构建的线上线下相结合的一站式节能服务平台。
©2007-2016 CHINA-ESI.COM
鄂ICP备16002099号
节能QQ群:39847109
顶部微信二维码底部
扫描二维码关注官方公众微信