华体app登录入口

华体app登录入口 行业资讯 政策法规 产业市场 节能技术 能源信息 宏观环境 会议会展 活动图库 资料下载 焦点专题 智囊团 企业库
能源信息  节能产业网 >> 能源信息 >> 电力电网 >> 正文
定了!国家发改委正式印发《区域电网输电价格定价办法》
来源:国家发改委 时间:2020/2/5 22:04:37 用手机浏览

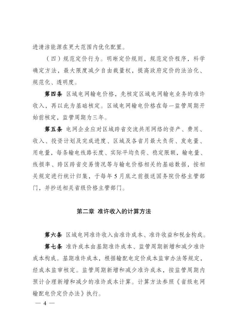
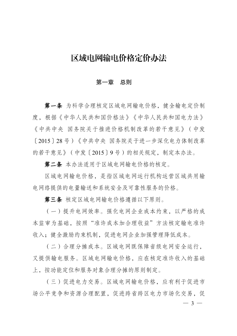
国家发展改革委2月5日消息,为贯彻落实《中共中央国务院关于进一步深化电力体制改革的若干意见》、《关于推进价格机制改革的若干意见》决策部署,持续深化电价改革,进一步提升输配电价核定的规范性、合理性,经商国家能源局,发改委印发了《省级电网输配电价定价办法》、《区域电网输电价格定价办法》。


《区域电网输电价格定价办法》明晰定价规则,规范定价程序,科学确定方法,最大限度减少自由裁量权,提高政府定价的法治化、规范化、透明度。


《省级电网输配电价定价办法》要求省级电网输配电价在每一监管周期开始前核定,监管周期为三年。


国家发展改革委关于印发《区域电网输电价格定价办法》的通知

发改价格规〔2020〕100号

各省、自治区、直辖市发展改革委(物价局),国家电网有限公司、南方电网有限责任公司、内蒙古电力(集团)有限责任公司:

为贯彻落实《中共中央国务院关于进一步深化电力体制改革的若干意见》(中发〔2015〕9号)、《关于推进价格机制改革的若干意见》(中发〔2015〕28号)决策部署,持续深化电价改革,进一步提升输配电价核定的规范性、合理性,经商国家能源局,对《区域电网输电价格定价办法(试行)》(发改价格〔2017〕2269号)作了修订,形成了《区域电网输电价格定价办法》。现印发你们,请按照执行。

附件:区域电网输电价格定价办法

国家发展改革委

2020年1月19日

\
\
\
\
\
\

 


分享到:
华体app登录入口相关的文章 iTAG:
国家发改委批复内蒙古塔然高勒矿区油房壕煤矿,投资超
国家发改委批复山西阳泉矿区七元煤矿项目,投资55.99亿
国家发改委:8月风电、太阳能发电同比分别增长13.7%和
国家发改委批准陕西宝鸡煤矿项目,总投资75.37亿元
榆横—潍坊1000千伏特高压工程获核准
发改委鼓励发展生物质热电联产
频道推荐
服务中心
微信公众号

CESI
关于本站
版权声明
广告投放
网站帮助
联系我们
网站服务
会员服务
最新项目
资金服务
园区招商
展会合作
节能产业网是以互联网+节能为核心构建的线上线下相结合的一站式节能服务平台。
©2007-2019 CHINA-ESI.COM
鄂ICP备19009381号-2
节能QQ群:39847109
顶部微信二维码底部
扫描二维码关注官方公众微信