华体app登录入口

华体app登录入口 行业资讯 政策法规 产业市场 节能技术 能源信息 宏观环境 会议会展 活动图库 资料下载 焦点专题 智囊团 企业库
节能技术  中国节能产业网 >> 节能技术 >> 绿色照明 >> 正文
无极灯高频发生器电路设计与原理分析
来源:中国节能产业网 时间:2009-3-9 23:21:40 用手机浏览

 

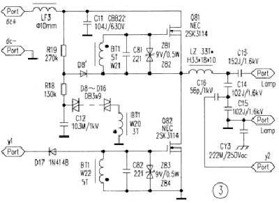
  三、点灯逆变器

  逆变电路如图3,它将PFC电路输出的高压直流变换为供无极灯使用的高频交流电。国际电工委员会CISPR15允许对磁场感应标准的频率范围为2.2MHz~3.0MHz,其中心频率为2.6MHz。接通电源后PFC输出直流电压.通过R19、R18加到电容C12上,C12开始充电。当C12上所充电压达到触发管(DI-AC)D8~D16的转折电压时,DIAC由关断转为导通状态。积分电容C12所储存的电荷经DIAC加于振荡变压器BT1的初级绕组W20,依靠W22、W21两个绕组使Q81、Q82获得幅度相等,相位相差180°的驱动信号。在Q82导通时Q81被强迫关断截止;Q81导通时,Q82又被强迫关断截止。

  逆变器的振荡频率由绕组W21、W22的电感量与场效应管Q81、Q82的输入电容以及补偿电容C81、C82共同决定,灯回路网络的谐振频率必须与输入回路的谐振频率相同,例如:谐振频率为2.65MHz。还要尽力优化Q81、Q82驱动信号的幅度和波形,使其自身功耗降到最低。

  二极管:D8′有两个作用:正向时用来泄放C12上的电荷,防止逆变电路因误触发而出现共同导通现象,起保护作用;反向时,利用反向恢复时间的反向电流为振荡变压器输入激励信号

  图3中Lz、C14、C15为谐振电感和谐振电容,它们是设计中重要的参数。在启动阶段,灯泡的等效电阻很大,Lz、C14、C15发生串联谐振,谐振电路可以在灯两端形成很高(约3000V)的点火电压。无极灯引燃后,进入正常运行阶段,泡体内电弧等效电阻在数百欧姆,当灯电流生成后,谐振回路失谐,C14、C15上的谐振电压降到灯的工作电压。灯点亮后由Lz稳定灯的电弧电流。与此同时,由于输出回路的选频滤波作用,点灯电能为一余弦波的电压和电流,其频率为激励信号的基频。

  四、异常保护电路

  当出现灯泡接线脱落或者灯泡漏气等异常状态时,无极灯不能正常启动,谐振引火电路一直处于谐振状态,逆变器输出的电流增大到正常电流的3~5倍。如果不采取有效的保护措施,就会造成点灯逆变器以及前级单元电路因过载而烧毁,甚至引起冒烟、爆裂等事故。异常保护电路如图4所示。

  在异常状态时:在谐振电容C14、C15的中点引出异常保护采样电压,,通过电容C16、C18的分压和D18、D19、R24整流后成为控制电压,通过R25、R21和C19延时电路,在C19上得到随时间上升的直流电压,当此电压大于DZ1的稳压值时便被击穿,可控硅MCR导通,通过阻塞二极管D17将Q82栅极与地短路,迫使半桥逆变电路停止工作。而在正常状态下,C19上的电压还未上升到DZ1的稳压值,灯就点亮了,灯点亮后谐振电路便失谐,因而DZ1一直处于截止状态。R20的数值不能取得太大,其电流一般为1~2mA,保护电路的动作时间不能取得太大,一般为1~2秒。C20、R23起抗干扰作用,防止单向硅因干扰信号而误动作。

上一页  [1] [2] 


分享到:
华体app登录入口相关的文章 iTAG:
高频无极灯厂房、超市应用实例数据分析
LED、无极灯、氙气灯、高压钠灯路灯实测
几种路灯照明节能改造技术应用对比分析
无极灯、金卤灯、LED在道路照明应用上的比较
无极灯与其它节能光源在路灯节能应用的比较
高频无极灯与LED灯具的技术参数对比
高频无极灯在市政照明工程中的应用
成都两隧道试用高频无极灯省电五成
频道推荐
服务中心
微信公众号

CESI
关于本站
版权声明
广告投放
网站帮助
联系我们
网站服务
会员服务
最新项目
资金服务
园区招商
展会合作
中国节能产业网是以互联网+节能为核心构建的线上线下相结合的一站式节能服务平台。
©2007-2016 CHINA-ESI.COM
鄂ICP备16002099号
节能QQ群:39847109
顶部微信二维码底部
扫描二维码关注官方公众微信